Warning:
JavaScript is turned OFF. None of the links on this page will work until it is reactivated.
If you need help turning JavaScript On, click here.
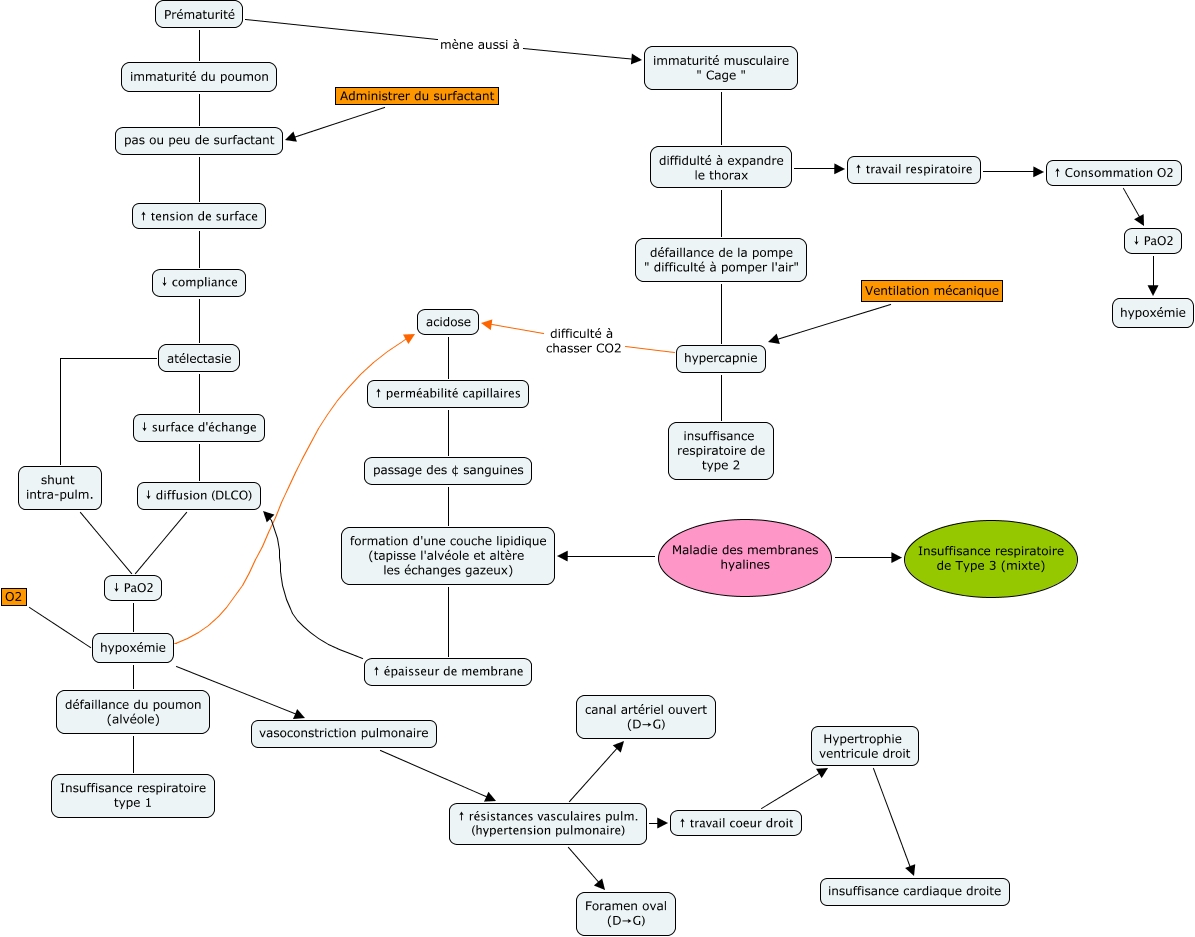
This Concept Map has information related to: maladie membrane hyaline, ↓ compliance atélectasie, ↑ perméabilité capillaires passage des ¢ sanguines, ↑ résistances vasculaires pulm. (hypertension pulmonaire) ↑ travail coeur droit, immaturité musculaire " Cage " diffidulté à expandre le thorax, hypoxémie vasoconstriction pulmonaire, Administrer du surfactant pas ou peu de surfactant, ↑ tension de surface ↓ compliance, pas ou peu de surfactant ↑ tension de surface, ↑ résistances vasculaires pulm. (hypertension pulmonaire) Foramen oval (D→G), hypoxémie défaillance du poumon (alvéole)