Warning:
JavaScript is turned OFF. None of the links on this page will work until it is reactivated.
If you need help turning JavaScript On, click here.
The Concept Map you are trying to access has information related to:
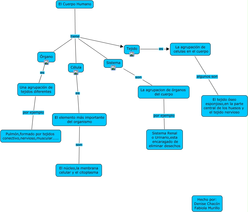
Denise y Fabiola, Tejido es La agrupación de celulas en el cuerpo, El Cuerpo Humano tiene Célula, Sistema son La agrupacion de órganos del cuerpo, El Cuerpo Humano tiene Órgano, La agrupacion de órganos del cuerpo por ejemplo Sistema Renal o Urinario,esta encaragado de eliminar desechos, El Cuerpo Humano tiene Sistema, Célula es El elemento más importante del organismo, El Cuerpo Humano tiene Tejido, Órgano es Una agrupación de tejidos diferentes, El elemento más importante del organismo son El núcleo,la menbrana celular y el citoplasma