Warning:
JavaScript is turned OFF. None of the links on this page will work until it is reactivated.
If you need help turning JavaScript On, click here.
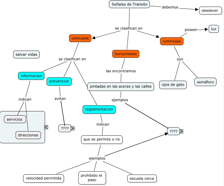
Este Cmap, tiene información relacionada con: SEGUNDOSEÑALES, que se permite o no ejemplos velocidad permitida, pintadas en las aceras y las calles ejemplos paradas de autobuses, prevencion evitan vuelcos, que se permite o no ejemplos alto, prevencion evitan choques, Señales de Transito se clasifican en horizontales, Señales de Transito se clasifican en verticales, prevencion evitan accidentes, luminosas son semáforo, pintadas en las aceras y las calles ejemplos alto, verticales se clasifican en informacion, Señales de Transito debemos obedecer, horizontales las encontramos pintadas en las aceras y las calles, pintadas en las aceras y las calles ejemplos ceda, pintadas en las aceras y las calles ejemplos paso peatonal, informacion indican direcciones, verticales se clasifican en prevencion, que se permite o no ejemplos prohibido el paso, que se permite o no ejemplos ceda, luminosas poseen luz