Warning:
JavaScript is turned OFF. None of the links on this page will work until it is reactivated.
If you need help turning JavaScript On, click here.
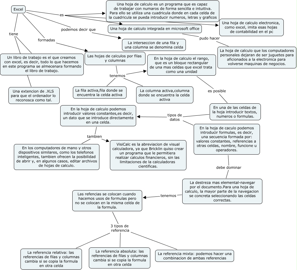
Este Cmap, tiene información relacionada con: mapa conceptual, Excel es Una hoja de calculo electronica, como excel, imita esas hojas de contabilidad en el pc, Excel tiene Una extencion de .XLS para que el ordenador lo reconosca como tal., Excel podemos decir que La interseccion de una fila y una columna se denomina celda, Las hojas de calculos por filas y columnas tenemos La columna activa,columna donde se encuentra la celda activa, En la hoja de calculo podemos introducir valores constantes,es decir, un dato que se introduce directamente en una celda. tambien En los computadores de mano y otros dispositivos similares, como los telefonos inteligentes, tambien ofrecen la posibilidad de abrir y, en algunos casos, editar archivos de hojas de calculo., Las hojas de calculos por filas y columnas tenemos La fila activa,fila donde se encuentra la celda activa, En la hoja de calculo el rango, que es un bloque rectangular de una mas celdas que excel trata como una unidad es posible En una de las celdas de la hoja introducir textos, numeros o formulas., Las hojas de calculos por filas y columnas tenemos En la hoja de calculo el rango, que es un bloque rectangular de una mas celdas que excel trata como una unidad, Una hoja de calculo integrada en microsoft office pudo hacer La hoja de calculo que los computadores personales dejaran de ser juguetes para aficionados a la electronica para volverse maquinas de negocios., En la hoja de caculo podemos introducir formulas, es decir, una secuencia formada por: valores constantes, referencias a otras celdas, nombre, funcione u operadores. debe dominar La destreza mas elemental-navegar por el documento.Para una hoja de calculo, la mayor parte de la navegacion se concreta seleccionando las celdas correctas., En una de las celdas de la hoja introducir textos, numeros o formulas. tipos de datos En la hoja de caculo podemos introducir formulas, es decir, una secuencia formada por: valores constantes, referencias a otras celdas, nombre, funcione u operadores., Las refencias se colocan cuando hacemos usos de formulas pero no se colocan en la misma celda de la formula. 3 tipos de referencia La referencia absoluta: las referencias de filas y columnas cambia si se copia la formula en otra celda, La destreza mas elemental-navegar por el documento.Para una hoja de calculo, la mayor parte de la navegacion se concreta seleccionando las celdas correctas. tenemos Las refencias se colocan cuando hacemos usos de formulas pero no se colocan en la misma celda de la formula., En la hoja de calculo podemos introducir valores constantes,es decir, un dato que se introduce directamente en una celda. tambien VisiCalc es la abreviacion de visual calculadora, ya que Bricklin quiso crear un programa que le permitiera realizar calculos financieros, sin las limitaciones de la calculadoras cientificas., Las refencias se colocan cuando hacemos usos de formulas pero no se colocan en la misma celda de la formula. 3 tipos de referencia La referencia relativa: las referencias de filas y columnas cambia si se copia la formula en otra celda, Excel es Una hoja de calculo es un programa que es capaz de trabajar con numaros de forma sencilla e intuitiva. Para ello se utiliza una cuadricula donde en cada celda de la cuadricula se pueda introducir numeros, letras y graficos, Excel formadas Las hojas de calculos por filas y columnas, Las refencias se colocan cuando hacemos usos de formulas pero no se colocan en la misma celda de la formula. 3 tipos de referencia La referencia mixta: podemos hacer una combinacion de ambas referencias, Excel tiene Un libro de trabajo es el que creamos con excel, es decir, todo lo que hacemos en este programa se almecenara formando el libro de trabajo., En una de las celdas de la hoja introducir textos, numeros o formulas. tipos de datos En la hoja de calculo podemos introducir valores constantes,es decir, un dato que se introduce directamente en una celda.