Warning:
JavaScript is turned OFF. None of the links on this page will work until it is reactivated.
If you need help turning JavaScript On, click here.
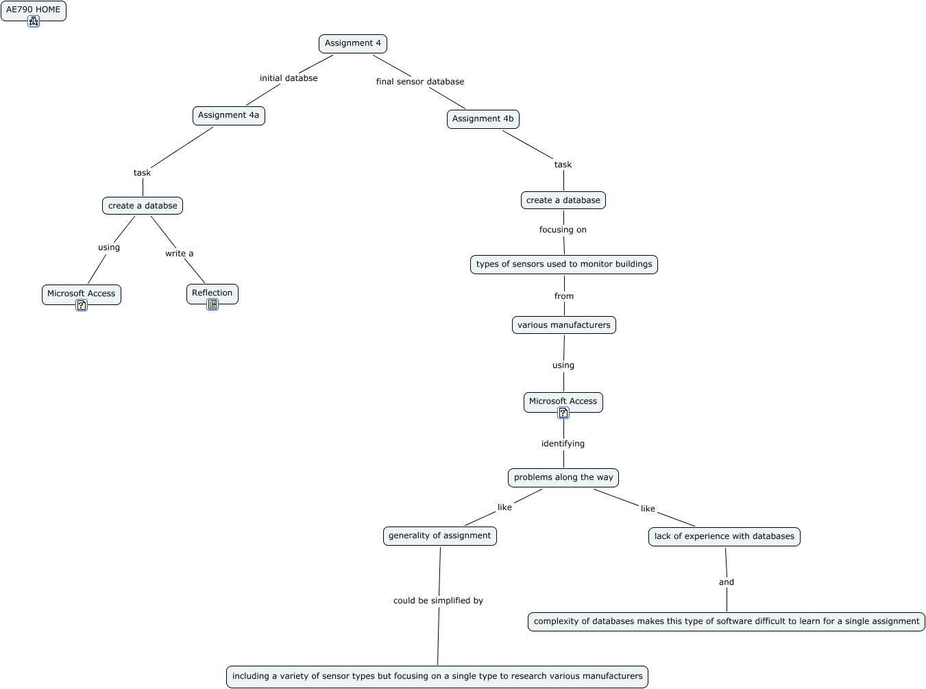
This Concept Map, created with IHMC CmapTools, has information related to: Assignment 4, lack of experience with databases and complexity of databases makes this type of software difficult to learn for a single assignment, problems along the way like lack of experience with databases, types of sensors used to monitor buildings from various manufacturers, Assignment 4b task create a database, create a database focusing on types of sensors used to monitor buildings, create a databse write a Reflection, generality of assignment could be simplified by including a variety of sensor types but focusing on a single type to research various manufacturers, problems along the way like generality of assignment, Assignment 4 final sensor database Assignment 4b, Assignment 4a task create a databse, Microsoft Access identifying problems along the way, various manufacturers using Microsoft Access, create a databse using Microsoft Access, Assignment 4 initial databse Assignment 4a