Warning:
JavaScript is turned OFF. None of the links on this page will work until it is reactivated.
If you need help turning JavaScript On, click here.
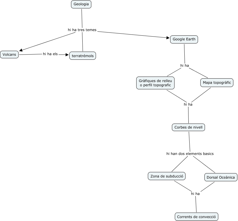
Este mapa conceptual tiene información relacionada a: Geologia, Mapa topogràfic hi ha Corbes de nivell, Dorsal Oceànica hi ha Corrents de convecció, Corbes de nivell hi han dos elements basics Dorsal Oceànica, Volcans hi ha els terratrémols, Geologia hi ha tres temes Google Earth, Zona de subducció hi ha Corrents de convecció, Google Earth hi ha Gràfiques de relleu o perfil topografic, Geologia hi ha tres temes terratrémols, Google Earth hi ha Mapa topogràfic, Corbes de nivell hi han dos elements basics Zona de subducció, Gràfiques de relleu o perfil topografic hi ha Corbes de nivell, Geologia hi ha tres temes Volcans