WARNING:
JavaScript is turned OFF. None of the links on this concept map will
work until it is reactivated.
If you need help turning JavaScript On, click here.
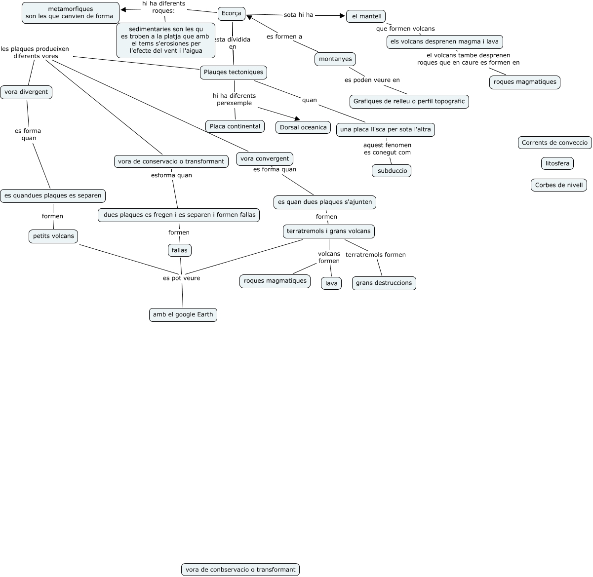
Este Cmap, tiene información relacionada con: geologia, el mantell que formen volcans els volcans desprenen magma i lava, Plauqes tectoniques les plaques produeixen diferents vores vora convergent, Ecorça hi ha diferents roques: sedimentaries son les qu es troben a la platja que amb el tems s'erosiones per l'efecte del vent i l'aigua, Plauqes tectoniques hi ha diferents perexemple Placa continental, vora de conservacio o transformant esforma quan dues plaques es fregen i es separen i formen fallas, Plauqes tectoniques quan una placa llisca per sota l'altra, fallas es pot veure amb el google Earth, Ecorça hi ha diferents roques: metamorfiques son les que canvien de forma, petits volcans es pot veure amb el google Earth, terratremols i grans volcans terratremols formen grans destruccions, vora divergent es forma quan es quandues plaques es separen, terratremols i grans volcans volcans formen lava, dues plaques es fregen i es separen i formen fallas formen fallas, una placa llisca per sota l'altra aquest fenomen es conegut com subduccio, els volcans desprenen magma i lava el volcans tambe desprenen roques que en caure es formen en roques magmatiques, terratremols i grans volcans es pot veure amb el google Earth, montanyes es poden veure en Grafiques de relleu o perfil topografic, Plauqes tectoniques les plaques produeixen diferents vores vora de conservacio o transformant, Ecorça sota hi ha el mantell, es quandues plaques es separen formen petits volcans