Warning:
JavaScript is turned OFF. None of the links on this page will work until it is reactivated.
If you need help turning JavaScript On, click here.
The Concept Map you are trying to access has information related to:
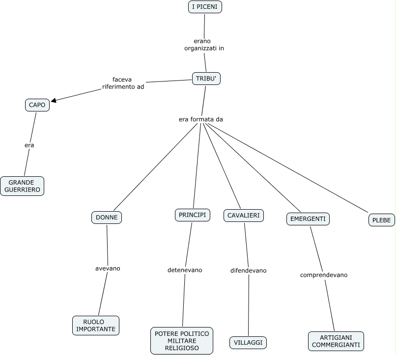
ORGANIZZAZIONE SOCIALE DEI PICENI, TRIBU' era formata da EMERGENTI, TRIBU' era formata da CAVALIERI, TRIBU' faceva riferimento ad CAPO, EMERGENTI comprendevano ARTIGIANI COMMERGIANTI, TRIBU' era formata da PRINCIPI, CAPO era GRANDE GUERRIERO, TRIBU' era formata da DONNE, PRINCIPI detenevano POTERE POLITICO MILITARE RELIGIOSO, CAVALIERI difendevano VILLAGGI, DONNE avevano RUOLO IMPORTANTE