Warning:
JavaScript is turned OFF. None of the links on this page will work until it is reactivated.
If you need help turning JavaScript On, click here.
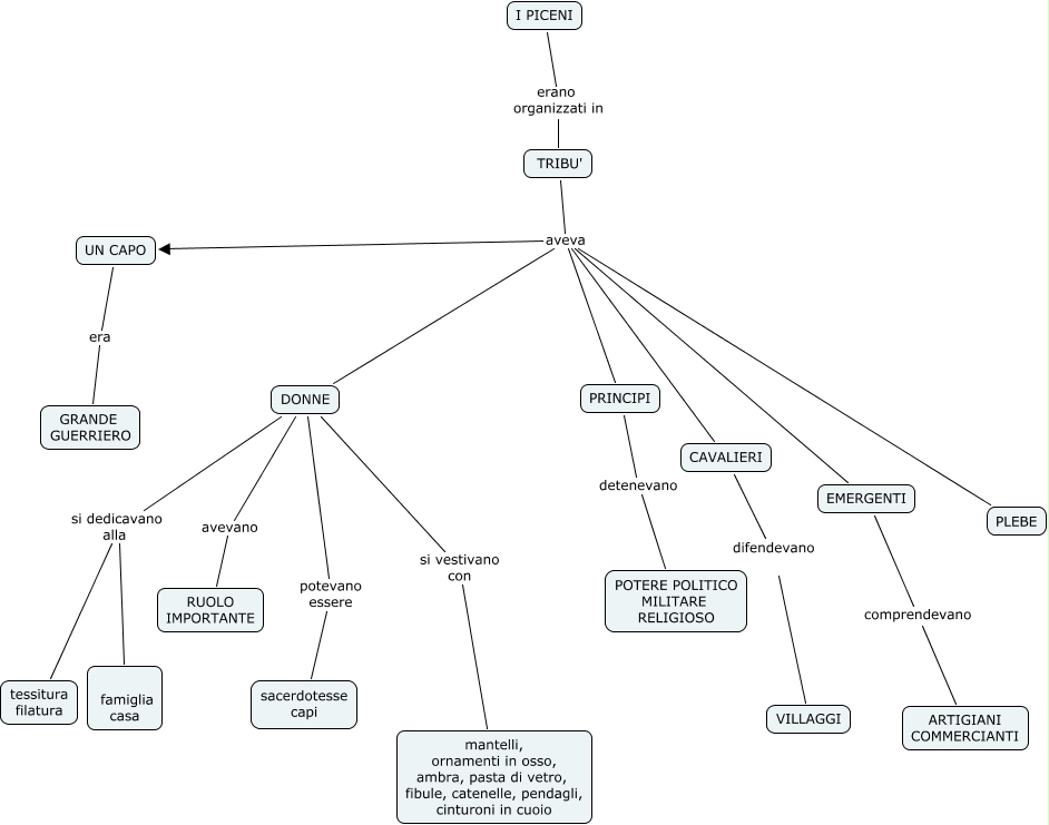
The Concept Map you are trying to access has information related to:
ORGANIZZAZIONE SOCIETA' PICENA, DONNE avevano RUOLO IMPORTANTE, TRIBU' aveva UN CAPO, TRIBU' aveva CAVALIERI, TRIBU' aveva EMERGENTI, DONNE si dedicavano alla famiglia casa, PRINCIPI detenevano POTERE POLITICO MILITARE RELIGIOSO, EMERGENTI comprendevano ARTIGIANI COMMERCIANTI, DONNE si dedicavano alla tessitura filatura, TRIBU' aveva PLEBE, DONNE si vestivano con mantelli, ornamenti in osso, ambra, pasta di vetro, fibule, catenelle, pendagli, cinturoni in cuoio