Warning:
JavaScript is turned OFF. None of the links on this page will work until it is reactivated.
If you need help turning JavaScript On, click here.
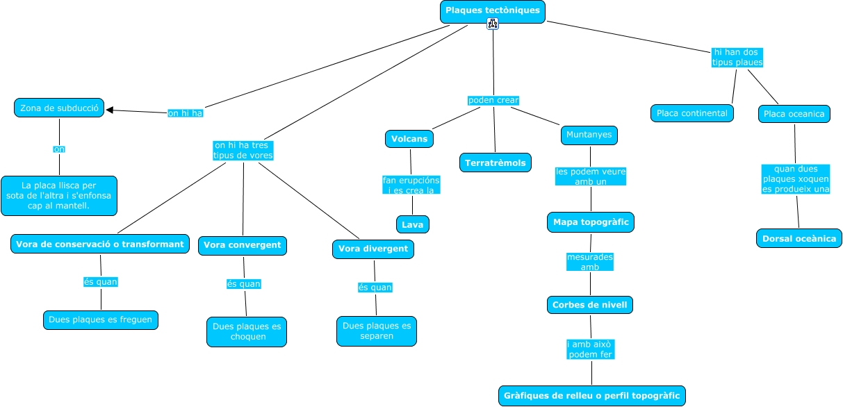
Este mapa conceptual tiene información relacionada a: plaques tectòniques, Plaques tectòniques poden crear Volcans, Plaques tectòniques on hi ha tres tipus de vores Vora de conservació o transformant, Plaques tectòniques poden crear Muntanyes, Plaques tectòniques on hi ha tres tipus de vores Vora convergent, Muntanyes les podem veure amb un Mapa topogràfic, Zona de subducció on La placa llisca per sota de l'altra i s'enfonsa cap al mantell., Plaques tectòniques on hi ha Zona de subducció, Volcans fan erupcións i es crea la Lava, Corbes de nivell i amb això podem fer Gràfiques de relleu o perfil topogràfic, Plaques tectòniques on hi ha tres tipus de vores Vora divergent, Mapa topogràfic mesurades amb Corbes de nivell, Vora divergent és quan Dues plaques es separen, Vora convergent és quan Dues plaques es choquen, Placa oceanica quan dues plaques xoquen es produeix una Dorsal oceànica, Plaques tectòniques hi han dos tipus plaues Placa oceanica, Plaques tectòniques poden crear Terratrèmols, Plaques tectòniques hi han dos tipus plaues Placa continental, Vora de conservació o transformant és quan Dues plaques es freguen