IHMC Public Cmaps (2)

        Mekobus SS08
        Papka, Franziska

            _CRE0240_dackel.jpg
            _CRE0304_dackel.jpg
            _CRE0417_dackel.jpg
            Dachshunde.url
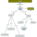
            Dackel.cmap
            Dackelfoto.url
            Dackel - Geschichte.doc
            Dackelportal.url