Warning:
JavaScript is turned OFF. None of the links on this page will work until it is reactivated.
If you need help turning JavaScript On, click here.
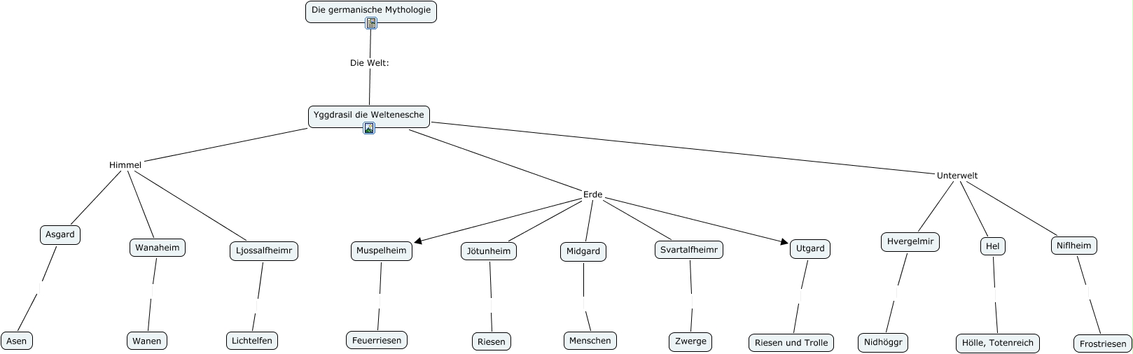
Dieses mit IHMC CmapTools erstellte CMap hat Informationen bezüglich: Die germanische Mythologie, Yggdrasil die Weltenesche Erde Utgard, Jötunheim Riesen, Yggdrasil die Weltenesche Erde Jötunheim, Yggdrasil die Weltenesche Unterwelt Hel, Utgard Riesen und Trolle, Midgard Menschen, Hel Hölle, Totenreich, Hvergelmir Nidhöggr, Asgard Asen, Yggdrasil die Weltenesche Erde Muspelheim, Yggdrasil die Weltenesche Himmel Ljossalfheimr, Yggdrasil die Weltenesche Himmel Wanaheim, Svartalfheimr Zwerge, Yggdrasil die Weltenesche Unterwelt Hvergelmir, Yggdrasil die Weltenesche Erde Svartalfheimr, Yggdrasil die Weltenesche Himmel Asgard, Die germanische Mythologie Die Welt: Yggdrasil die Weltenesche, Wanaheim Wanen, Niflheim Frostriesen, Yggdrasil die Weltenesche Unterwelt Niflheim