Warning:
JavaScript is turned OFF. None of the links on this page will work until it is reactivated.
If you need help turning JavaScript On, click here.
The Concept Map you are trying to access has information related to:
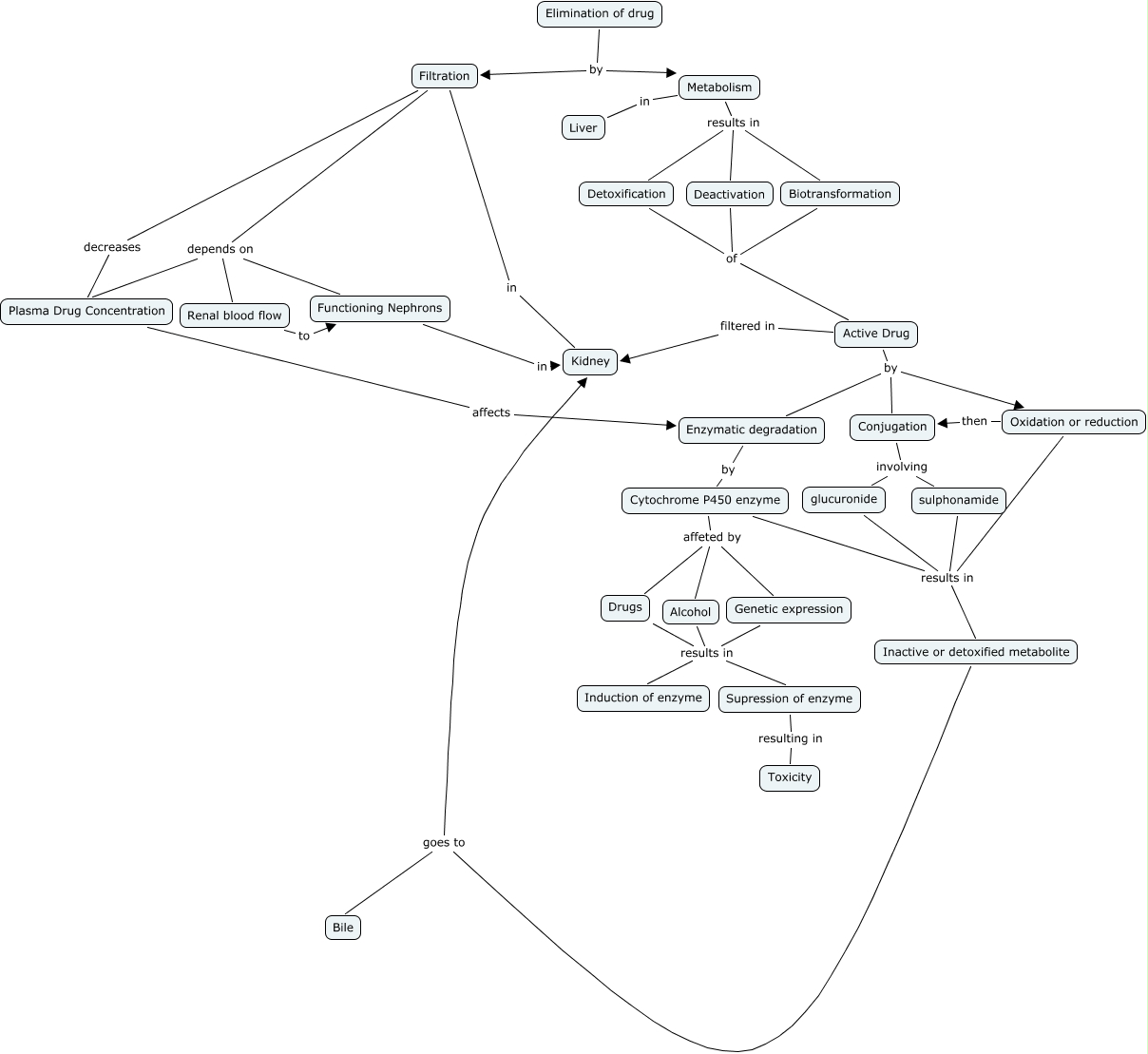
Drug elimination, Alcohol results in Induction of enzyme, Drugs results in Induction of enzyme, Enzymatic degradation by Cytochrome P450 enzyme, Filtration in Kidney, Oxidation or reduction then Conjugation, Active Drug filtered in Kidney, Filtration depends on Renal blood flow, Genetic expression results in Induction of enzyme, Metabolism results in Biotransformation, Metabolism results in Detoxification