Warning:
JavaScript is turned OFF. None of the links on this page will work until it is reactivated.
If you need help turning JavaScript On, click here.
The Concept Map you are trying to access has information related to:
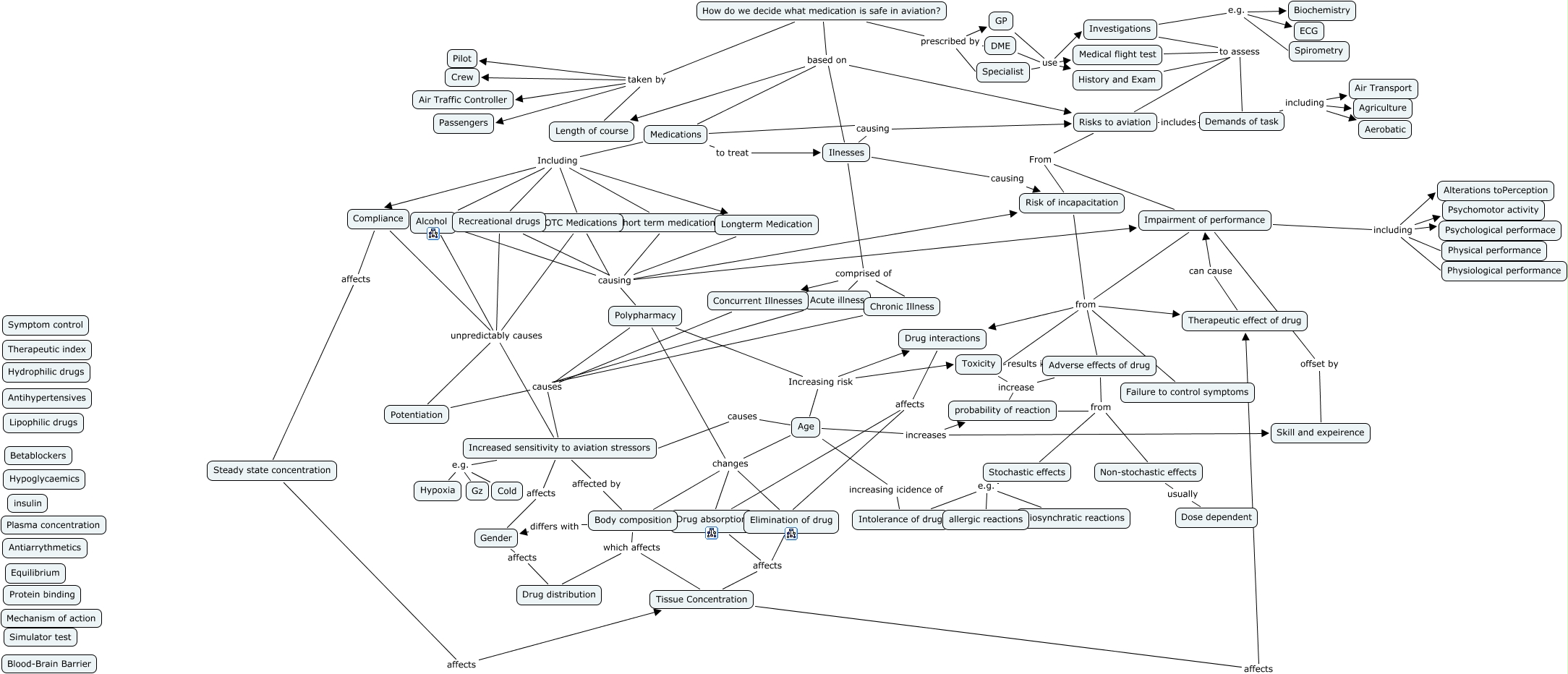
Medication in Aviation, Age increasing icidence of Intolerance of drug, Potentiation causes Increased sensitivity to aviation stressors, Short term medications causing Impairment of performance, Alcohol causing Polypharmacy, Increased sensitivity to aviation stressors e.g. Gz, Increased sensitivity to aviation stressors affected by Body composition, Impairment of performance including Physical performance, Age changes Body composition, Risks to aviation includes Demands of task, Tissue Concentration affects Therapeutic effect of drug