Warning:
JavaScript is turned OFF. None of the links on this page will work until it is reactivated.
If you need help turning JavaScript On, click here.
The Concept Map you are trying to access has information related to:
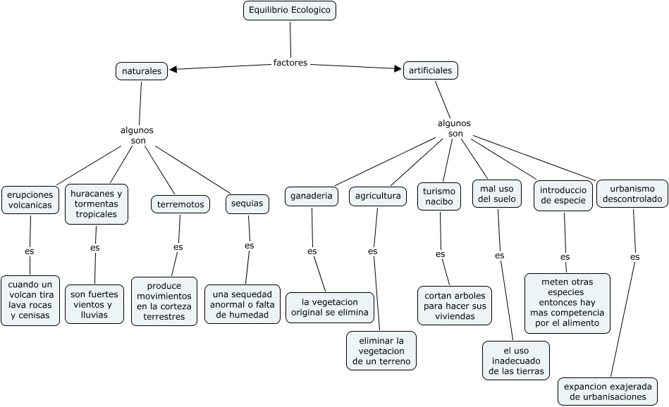
ecosistemas, mal uso del suelo es el uso inadecuado de las tierras, agricultura es eliminar la vegetacion de un terreno, artificiales algunos son mal uso del suelo, Equilibrio Ecologico factores naturales, artificiales algunos son urbanismo descontrolado, naturales algunos son sequias, introduccio de especie es meten otras especies entonces hay mas competencia por el alimento, artificiales algunos son introduccio de especie, ganaderia es la vegetacion original se elimina, artificiales algunos son ganaderia