Warning:
JavaScript is turned OFF. None of the links on this page will work until it is reactivated.
If you need help turning JavaScript On, click here.
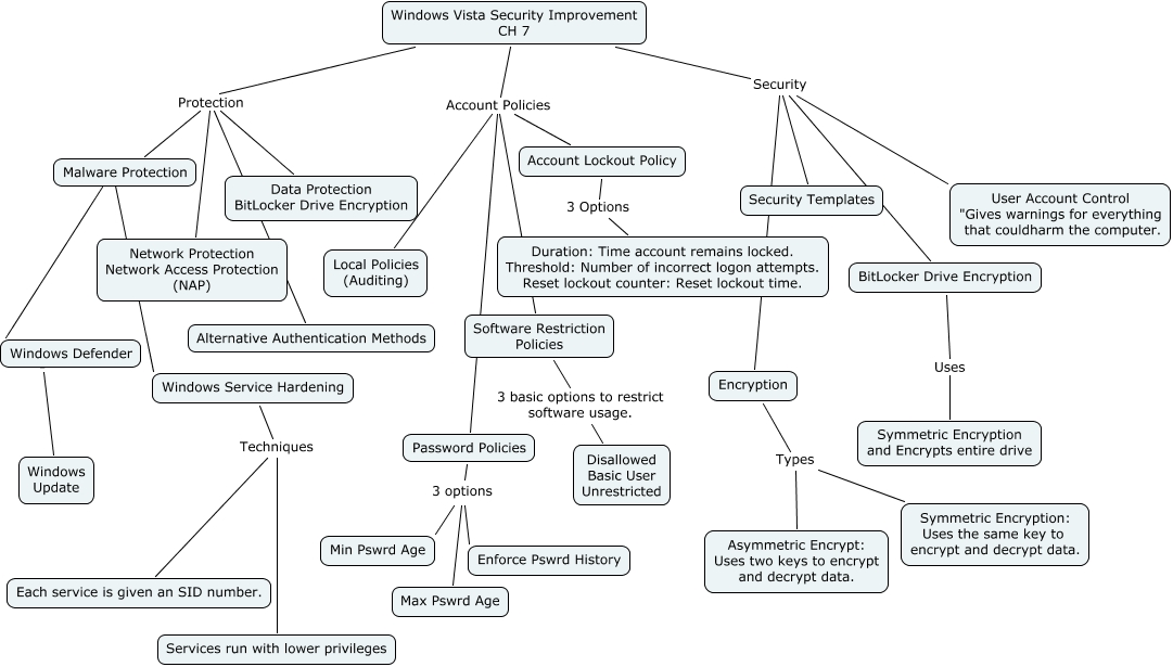
This Concept Map, created with IHMC CmapTools, has information related to: CMChapter 7 Finished, Windows Vista Security Improvement CH 7 Account Policies Software Restriction Policies, Windows Vista Security Improvement CH 7 Security Encryption, Windows Vista Security Improvement CH 7 Protection Alternative Authentication Methods, Account Lockout Policy 3 Options Duration: Time account remains locked. Threshold: Number of incorrect logon attempts. Reset lockout counter: Reset lockout time., Windows Vista Security Improvement CH 7 Account Policies Local Policies (Auditing), Windows Vista Security Improvement CH 7 Account Policies Account Lockout Policy, Windows Service Hardening Techniques Each service is given an SID number., Password Policies 3 options Max Pswrd Age, Windows Vista Security Improvement CH 7 Protection Malware Protection, Windows Defender . Windows Update, Windows Vista Security Improvement CH 7 Security User Account Control "Gives warnings for everything that couldharm the computer., Windows Vista Security Improvement CH 7 Account Policies Password Policies, Windows Vista Security Improvement CH 7 Protection Network Protection Network Access Protection (NAP), Software Restriction Policies 3 basic options to restrict software usage. Disallowed Basic User Unrestricted, Windows Vista Security Improvement CH 7 Protection Data Protection BitLocker Drive Encryption, Windows Vista Security Improvement CH 7 Security BitLocker Drive Encryption, Encryption Types Asymmetric Encrypt: Uses two keys to encrypt and decrypt data., Password Policies 3 options Min Pswrd Age, Malware Protection . Windows Service Hardening, Windows Service Hardening Techniques Services run with lower privileges