Warning:
JavaScript is turned OFF. None of the links on this page will work until it is reactivated.
If you need help turning JavaScript On, click here.
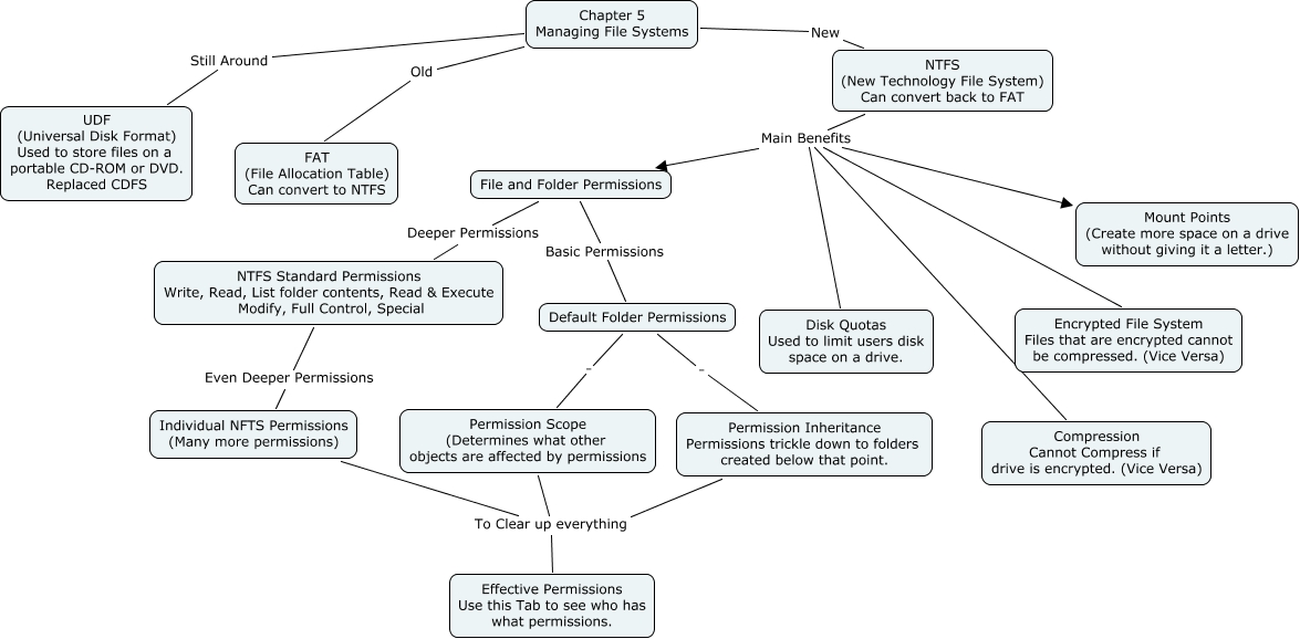
This Concept Map, created with IHMC CmapTools, has information related to: Chapter 5 CMAP, Default Folder Permissions . Permission Scope (Determines what other objects are affected by permissions, NTFS (New Technology File System) Can convert back to FAT Main Benefits Encrypted File System Files that are encrypted cannot be compressed. (Vice Versa), Default Folder Permissions . Permission Inheritance Permissions trickle down to folders created below that point., NTFS (New Technology File System) Can convert back to FAT Main Benefits Disk Quotas Used to limit users disk space on a drive., Chapter 5 Managing File Systems Old FAT (File Allocation Table) Can convert to NTFS, File and Folder Permissions Deeper Permissions NTFS Standard Permissions Write, Read, List folder contents, Read & Execute Modify, Full Control, Special, NTFS Standard Permissions Write, Read, List folder contents, Read & Execute Modify, Full Control, Special Even Deeper Permissions Individual NFTS Permissions (Many more permissions), Permission Scope (Determines what other objects are affected by permissions To Clear up everything Effective Permissions Use this Tab to see who has what permissions., NTFS (New Technology File System) Can convert back to FAT Main Benefits Compression Cannot Compress if drive is encrypted. (Vice Versa), Chapter 5 Managing File Systems New NTFS (New Technology File System) Can convert back to FAT, Permission Inheritance Permissions trickle down to folders created below that point. To Clear up everything Effective Permissions Use this Tab to see who has what permissions., File and Folder Permissions Basic Permissions Default Folder Permissions, Individual NFTS Permissions (Many more permissions) To Clear up everything Effective Permissions Use this Tab to see who has what permissions., NTFS (New Technology File System) Can convert back to FAT Main Benefits Mount Points (Create more space on a drive without giving it a letter.), NTFS (New Technology File System) Can convert back to FAT Main Benefits File and Folder Permissions, Chapter 5 Managing File Systems Still Around UDF (Universal Disk Format) Used to store files on a portable CD-ROM or DVD. Replaced CDFS