Warning:
JavaScript is turned OFF. None of the links on this page will work until it is reactivated.
If you need help turning JavaScript On, click here.
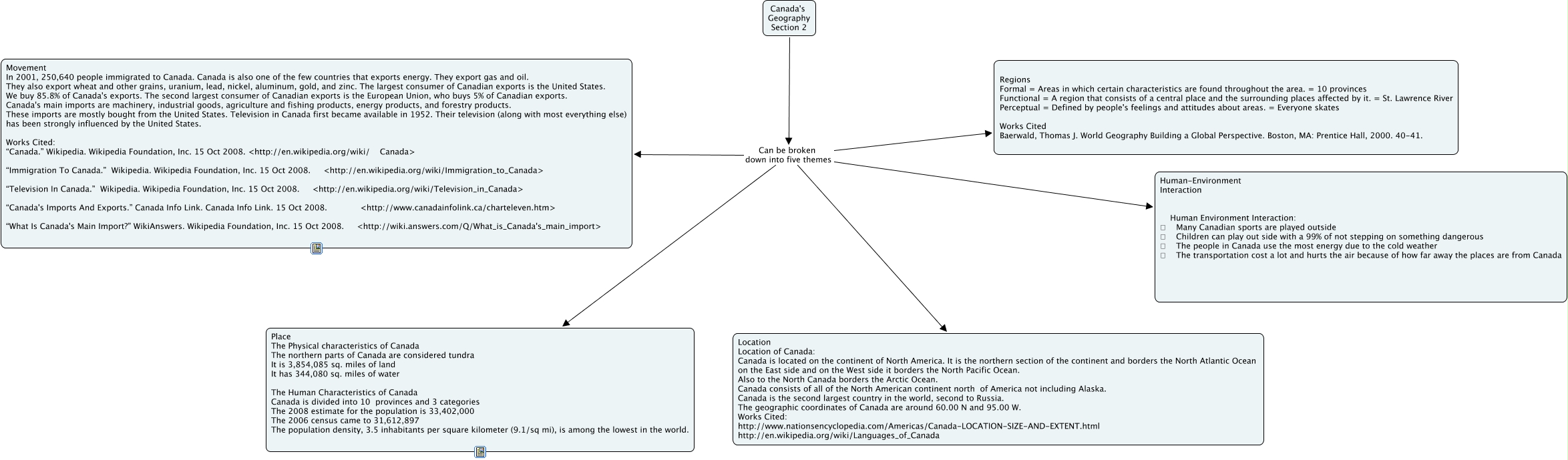
This Concept Map, created with IHMC CmapTools, has information related to: Canada's Geography(2), Canada's Geography Section 2 Can be broken down into five themes Regions Formal = Areas in which certain characteristics are found throughout the area. = 10 provinces Functional = A region that consists of a central place and the surrounding places affected by it. = St. Lawrence River Perceptual = Defined by people's feelings and attitudes about areas. = Everyone skates Works Cited Baerwald, Thomas J. World Geography Building a Global Perspective. Boston, MA: Prentice Hall, 2000. 40-41., Canada's Geography Section 2 Can be broken down into five themes Place The Physical characteristics of Canada The northern parts of Canada are considered tundra It is 3,854,085 sq. miles of land It has 344,080 sq. miles of water The Human Characteristics of Canada Canada is divided into 10 provinces and 3 categories The 2008 estimate for the population is 33,402,000 The 2006 census came to 31,612,897 The population density, 3.5 inhabitants per square kilometer (9.1/sq mi), is among the lowest in the world., Canada's Geography Section 2 Can be broken down into five themes Human-Environment Interaction Human Environment Interaction: Many Canadian sports are played outside Children can play out side with a 99% of not stepping on something dangerous The people in Canada use the most energy due to the cold weather The transportation cost a lot and hurts the air because of how far away the places are from Canada, Canada's Geography Section 2 Can be broken down into five themes Movement In 2001, 250,640 people immigrated to Canada. Canada is also one of the few countries that exports energy. They export gas and oil. They also export wheat and other grains, uranium, lead, nickel, aluminum, gold, and zinc. The largest consumer of Canadian exports is the United States. We buy 85.8% of Canada's exports. The second largest consumer of Canadian exports is the European Union, who buys 5% of Canadian exports. Canada's main imports are machinery, industrial goods, agriculture and fishing products, energy products, and forestry products. These imports are mostly bought from the United States. Television in Canada first became available in 1952. Their television (along with most everything else) has been strongly influenced by the United States. Works Cited: “Canada.” Wikipedia. Wikipedia Foundation, Inc. 15 Oct 2008. <http://en.wikipedia.org/wiki/ Canada> “Immigration To Canada.” Wikipedia. Wikipedia Foundation, Inc. 15 Oct 2008. <http://en.wikipedia.org/wiki/Immigration_to_Canada> “Television In Canada.” Wikipedia. Wikipedia Foundation, Inc. 15 Oct 2008. <http://en.wikipedia.org/wiki/Television_in_Canada> “Canada's Imports And Exports.” Canada Info Link. Canada Info Link. 15 Oct 2008. <http://www.canadainfolink.ca/charteleven.htm> “What Is Canada's Main Import?” WikiAnswers. Wikipedia Foundation, Inc. 15 Oct 2008. <http://wiki.answers.com/Q/What_is_Canada's_main_import>, Canada's Geography Section 2 Can be broken down into five themes Location Location of Canada: Canada is located on the continent of North America. It is the northern section of the continent and borders the North Atlantic Ocean on the East side and on the West side it borders the North Pacific Ocean. Also to the North Canada borders the Arctic Ocean. Canada consists of all of the North American continent north of America not including Alaska. Canada is the second largest country in the world, second to Russia. The geographic coordinates of Canada are around 60.00 N and 95.00 W. Works Cited: http://www.nationsencyclopedia.com/Americas/Canada-LOCATION-SIZE-AND-EXTENT.html http://en.wikipedia.org/wiki/Languages_of_Canada