Warning:
JavaScript is turned OFF. None of the links on this page will work until it is reactivated.
If you need help turning JavaScript On, click here.
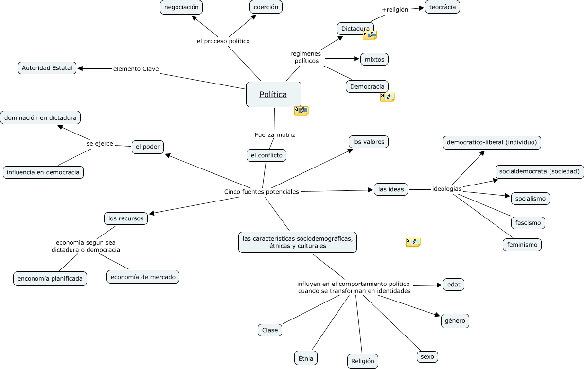
Aquest mapa conceptual conté informació relacionada amb: Tema 1 Introducción a la Ciencia Política, las características sociodemogràficas, étnicas y culturales influyen en el comportamiento político cuando se transforman en identidades sexo, las características sociodemogràficas, étnicas y culturales influyen en el comportamiento político cuando se transforman en identidades género, el conflicto Cinco fuentes potenciales las características sociodemogràficas, étnicas y culturales, Política elemento Clave Autoridad Estatal, Política regimenes políticos Dictadura, las características sociodemogràficas, étnicas y culturales influyen en el comportamiento político cuando se transforman en identidades edat, las ideas ideologias democratico-liberal (individuo), las características sociodemogràficas, étnicas y culturales influyen en el comportamiento político cuando se transforman en identidades Ètnia, los recursos economia segun sea dictadura o democracia enconomía planificada, Política el proceso político coerción, Política regimenes políticos Democracia, el conflicto Cinco fuentes potenciales los recursos, Dictadura +religión teocràcia, el conflicto Cinco fuentes potenciales el poder, el conflicto Cinco fuentes potenciales las ideas, los recursos economia segun sea dictadura o democracia economía de mercado, las características sociodemogràficas, étnicas y culturales influyen en el comportamiento político cuando se transforman en identidades Clase, las ideas ideologias socialdemocrata (sociedad), las ideas ideologias socialismo, el poder se ejerce influencia en democracia