Warning:
JavaScript is turned OFF. None of the links on this page will work until it is reactivated.
If you need help turning JavaScript On, click here.
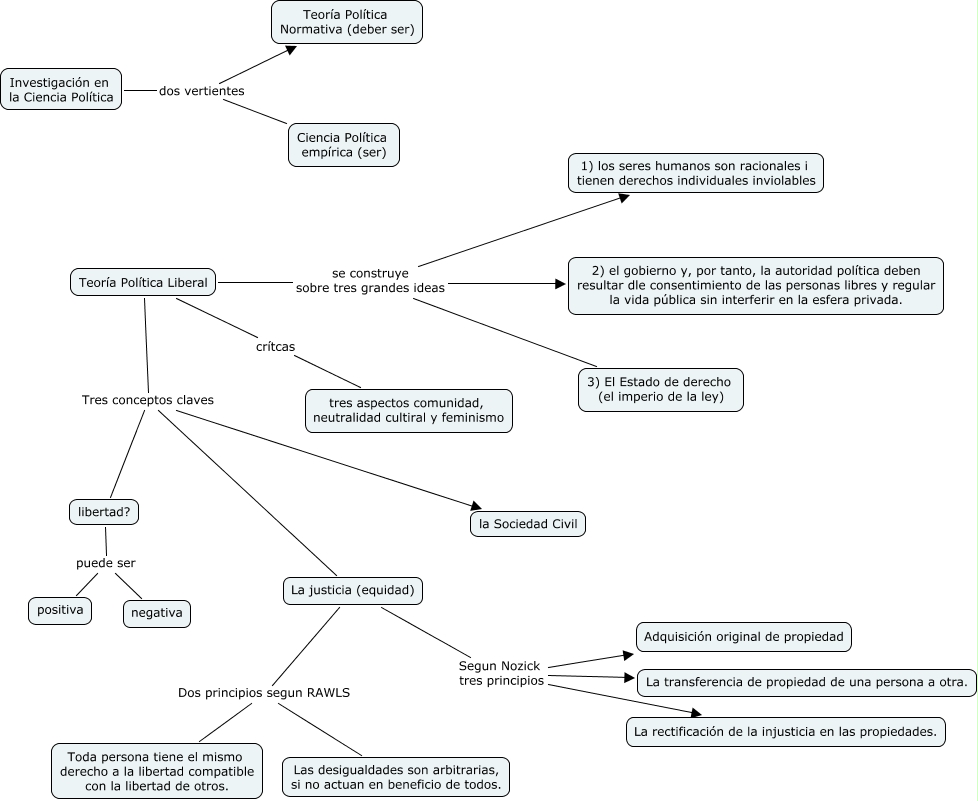
Aquest mapa conceptual conté informació relacionada amb: Tema 2 Introducción a la Ciencia Política, La justicia (equidad) Segun Nozick tres principios Adquisición original de propiedad, Teoría Política Liberal se construye sobre tres grandes ideas 1) los seres humanos son racionales i tienen derechos individuales inviolables, Teoría Política Liberal Tres conceptos claves La justicia (equidad), Teoría Política Liberal crítcas tres aspectos comunidad, neutralidad cultiral y feminismo, La justicia (equidad) Segun Nozick tres principios La transferencia de propiedad de una persona a otra., La justicia (equidad) Segun Nozick tres principios La rectificación de la injusticia en las propiedades., libertad? puede ser negativa, Investigación en la Ciencia Política dos vertientes Ciencia Política empírica (ser), Teoría Política Liberal Tres conceptos claves libertad?, Teoría Política Liberal se construye sobre tres grandes ideas 2) el gobierno y, por tanto, la autoridad política deben resultar dle consentimiento de las personas libres y regular la vida pública sin interferir en la esfera privada., La justicia (equidad) Dos principios segun RAWLS Toda persona tiene el mismo derecho a la libertad compatible con la libertad de otros., libertad? puede ser positiva, Teoría Política Liberal Tres conceptos claves la Sociedad Civil, Investigación en la Ciencia Política dos vertientes Teoría Política Normativa (deber ser), La justicia (equidad) Dos principios segun RAWLS Las desigualdades son arbitrarias, si no actuan en beneficio de todos., Teoría Política Liberal se construye sobre tres grandes ideas 3) El Estado de derecho (el imperio de la ley)