Warning:
JavaScript is turned OFF. None of the links on this page will work until it is reactivated.
If you need help turning JavaScript On, click here.
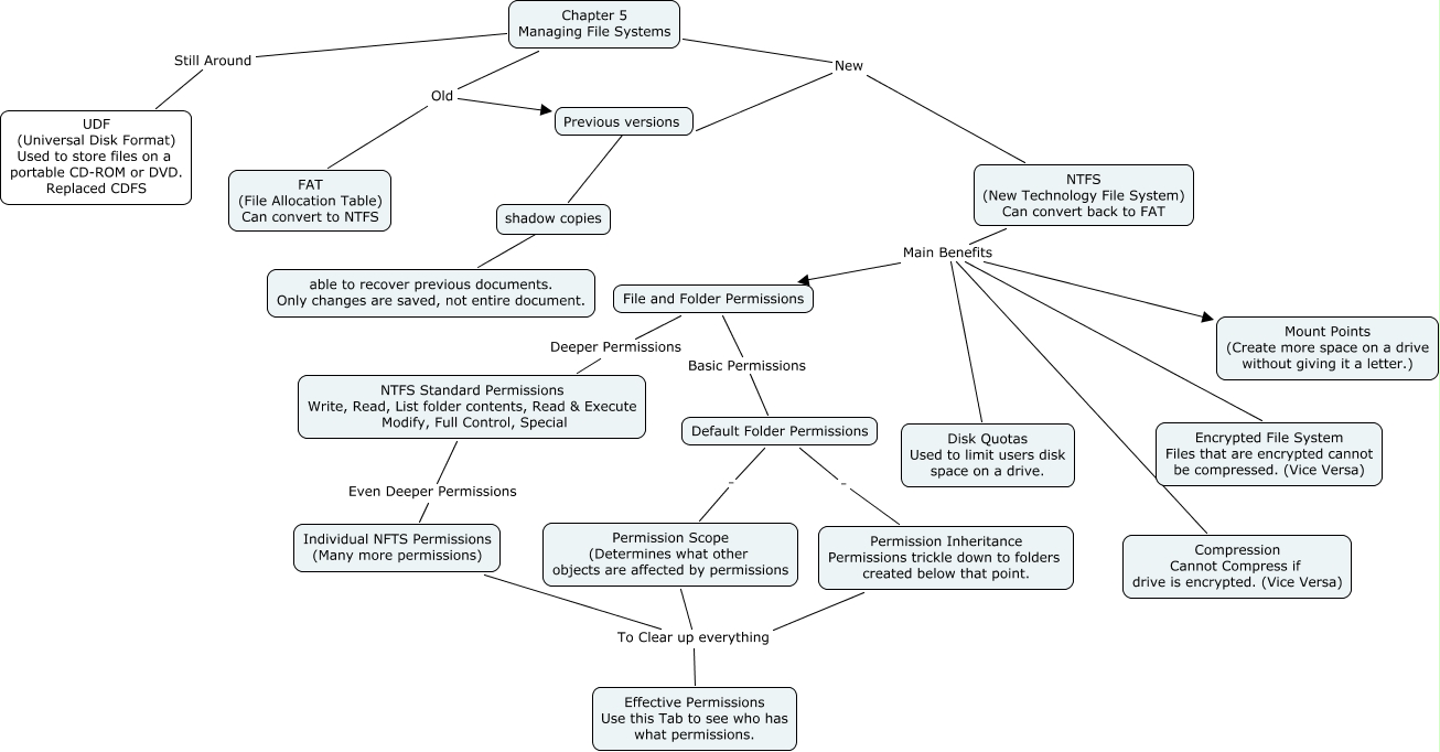
This Concept Map, created with IHMC CmapTools, has information related to: Chapter 5 CMAP Everyone, NTFS (New Technology File System) Can convert back to FAT Main Benefits Mount Points (Create more space on a drive without giving it a letter.), Permission Scope (Determines what other objects are affected by permissions To Clear up everything Effective Permissions Use this Tab to see who has what permissions., Chapter 5 Managing File Systems New NTFS (New Technology File System) Can convert back to FAT, able to recover previous documents. Only changes are saved, not entire document. ???? shadow copies, Permission Inheritance Permissions trickle down to folders created below that point. To Clear up everything Effective Permissions Use this Tab to see who has what permissions., File and Folder Permissions Deeper Permissions NTFS Standard Permissions Write, Read, List folder contents, Read & Execute Modify, Full Control, Special, NTFS (New Technology File System) Can convert back to FAT Main Benefits Disk Quotas Used to limit users disk space on a drive., shadow copies ???? Previous versions, File and Folder Permissions Basic Permissions Default Folder Permissions, NTFS (New Technology File System) Can convert back to FAT Main Benefits Encrypted File System Files that are encrypted cannot be compressed. (Vice Versa), Chapter 5 Managing File Systems Still Around UDF (Universal Disk Format) Used to store files on a portable CD-ROM or DVD. Replaced CDFS, Individual NFTS Permissions (Many more permissions) To Clear up everything Effective Permissions Use this Tab to see who has what permissions., Default Folder Permissions . Permission Scope (Determines what other objects are affected by permissions, Chapter 5 Managing File Systems Old FAT (File Allocation Table) Can convert to NTFS, Chapter 5 Managing File Systems New Previous versions, NTFS (New Technology File System) Can convert back to FAT Main Benefits Compression Cannot Compress if drive is encrypted. (Vice Versa), NTFS Standard Permissions Write, Read, List folder contents, Read & Execute Modify, Full Control, Special Even Deeper Permissions Individual NFTS Permissions (Many more permissions), Default Folder Permissions . Permission Inheritance Permissions trickle down to folders created below that point., Chapter 5 Managing File Systems Old Previous versions, NTFS (New Technology File System) Can convert back to FAT Main Benefits File and Folder Permissions