Warning:
JavaScript is turned OFF. None of the links on this page will work until it is reactivated.
If you need help turning JavaScript On, click here.
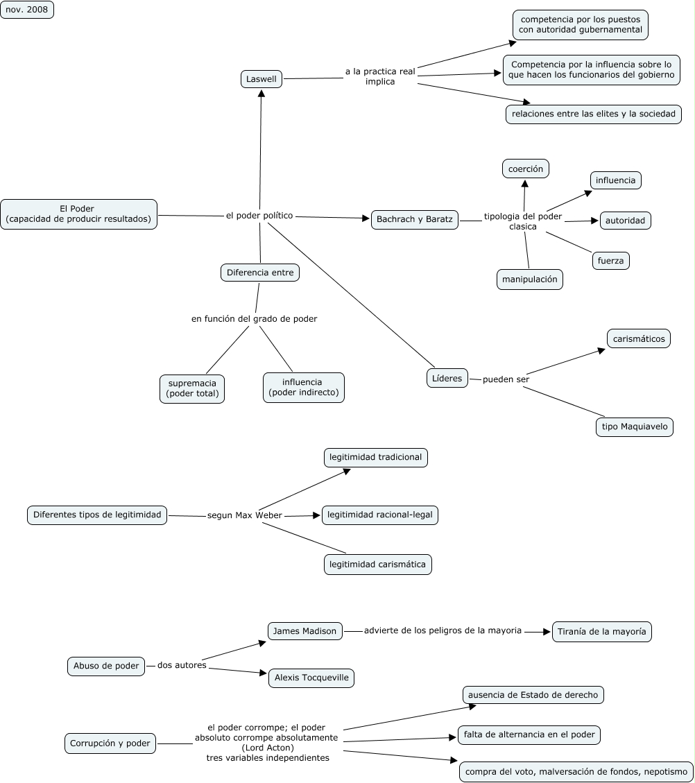
Este Cmap, tiene información relacionada con: Tema 5 Introducció a la Ciencia Política, Corrupción y poder el poder corrompe; el poder absoluto corrompe absolutamente (Lord Acton) tres variables independientes ausencia de Estado de derecho, El Poder (capacidad de producir resultados) el poder político Líderes, Diferentes tipos de legitimidad segun Max Weber legitimidad racional-legal, Bachrach y Baratz tipologia del poder clasica fuerza, Abuso de poder dos autores James Madison, Laswell a la practica real implica competencia por los puestos con autoridad gubernamental, Bachrach y Baratz tipologia del poder clasica coerción, Laswell a la practica real implica relaciones entre las elites y la sociedad, Corrupción y poder el poder corrompe; el poder absoluto corrompe absolutamente (Lord Acton) tres variables independientes compra del voto, malversación de fondos, nepotismo, Líderes pueden ser tipo Maquiavelo, Corrupción y poder el poder corrompe; el poder absoluto corrompe absolutamente (Lord Acton) tres variables independientes falta de alternancia en el poder, Diferencia entre en función del grado de poder influencia (poder indirecto), El Poder (capacidad de producir resultados) el poder político Diferencia entre, Abuso de poder dos autores Alexis Tocqueville, Laswell a la practica real implica Competencia por la influencia sobre lo que hacen los funcionarios del gobierno, Líderes pueden ser carismáticos, James Madison advierte de los peligros de la mayoria Tiranía de la mayoría, Diferencia entre en función del grado de poder supremacia (poder total), Bachrach y Baratz tipologia del poder clasica manipulación, Diferentes tipos de legitimidad segun Max Weber legitimidad carismática