Warning:
JavaScript is turned OFF. None of the links on this page will work until it is reactivated.
If you need help turning JavaScript On, click here.
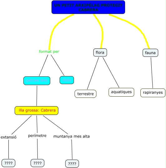
Aquest mapa conceptual conté informació relacionada amb: Laura Cabrera, flora terrestre, UN PETIT ARXIPÉLAG PROTEGIT CABRERA flora, illa grossa: Cabrera extansió ????, illa grossa: Cabrera muntanya mes alta ????, petites illes illa grossa: Cabrera, UN PETIT ARXIPÉLAG PROTEGIT CABRERA fauna, illa grossa: Cabrera perímetre ????, flora aquatiques, UN PETIT ARXIPÉLAG PROTEGIT CABRERA format per illots, UN PETIT ARXIPÉLAG PROTEGIT CABRERA format per petites illes, fauna rapiranyes