Warning:
JavaScript is turned OFF. None of the links on this page will work until it is reactivated.
If you need help turning JavaScript On, click here.
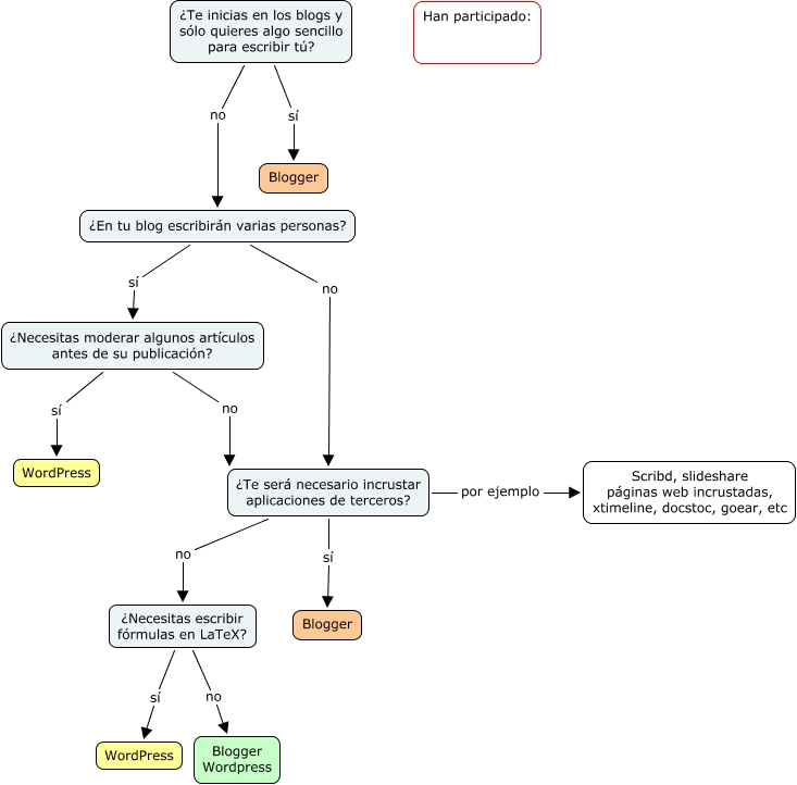
Este Cmap, tiene información relacionada con: BloggerWordpress, ¿En tu blog escribirán varias personas? no ¿Te será necesario incrustar aplicaciones de terceros?, ¿Te será necesario incrustar aplicaciones de terceros? por ejemplo Scribd, slideshare páginas web incrustadas, xtimeline, docstoc, goear, etc, ¿En tu blog escribirán varias personas? sí ¿Necesitas moderar algunos artículos antes de su publicación?, ¿Necesitas moderar algunos artículos antes de su publicación? no ¿Te será necesario incrustar aplicaciones de terceros?, ¿Necesitas escribir fórmulas en LaTeX? sí WordPress, ¿Te será necesario incrustar aplicaciones de terceros? no ¿Necesitas escribir fórmulas en LaTeX?, ¿Necesitas moderar algunos artículos antes de su publicación? sí WordPress, ¿Necesitas escribir fórmulas en LaTeX? no Blogger Wordpress, ¿Te será necesario incrustar aplicaciones de terceros? sí Blogger, ¿Te inicias en los blogs y sólo quieres algo sencillo para escribir tú? sí Blogger, ¿Te inicias en los blogs y sólo quieres algo sencillo para escribir tú? no ¿En tu blog escribirán varias personas?