Warning:
JavaScript is turned OFF. None of the links on this page will work until it is reactivated.
If you need help turning JavaScript On, click here.
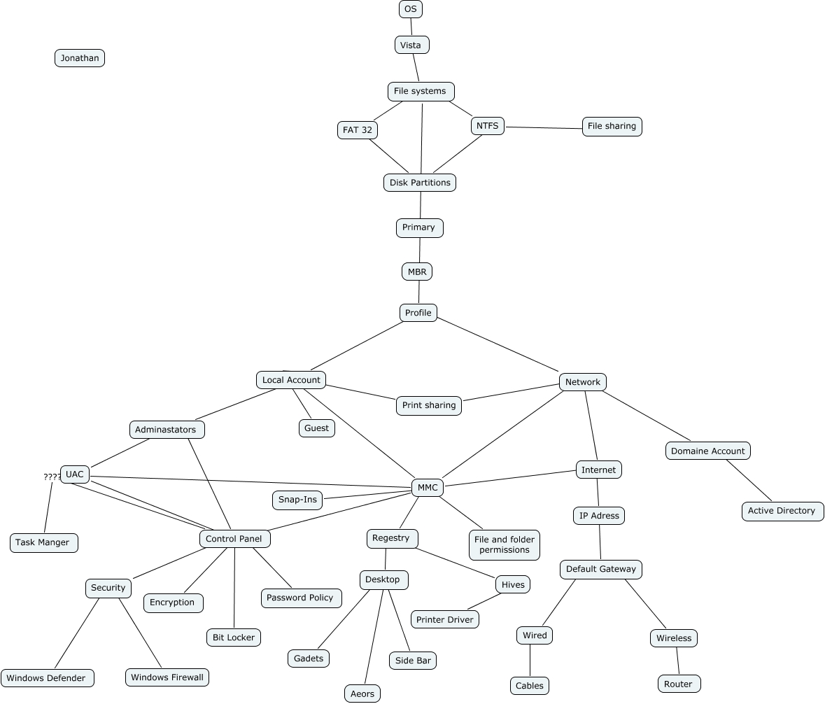
This Concept Map, created with IHMC CmapTools, has information related to: Final, Control Panel ???? Task Manger, Default Gateway ???? IP Adress, NTFS ???? File sharing, Hives ???? Regestry, Network ???? Profile, MMC ???? Local Account, File and folder permissions ???? MMC, Domaine Account ???? Network, Router ???? Wireless, FAT 32 ???? Disk Partitions, MMC ???? Control Panel, Disk Partitions ???? NTFS, Vista ???? OS, Gadets ???? Desktop, Adminastators ???? Local Account, Aeors ???? Desktop, IP Adress ???? Internet, MMC ???? UAC, Desktop ???? Regestry, Side Bar ???? Desktop