Warning:
JavaScript is turned OFF. None of the links on this page will work until it is reactivated.
If you need help turning JavaScript On, click here.
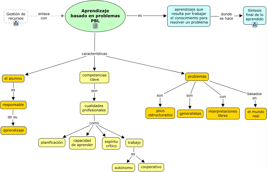
Este Cmap, tiene información relacionada con: Aprendizaje basado en problemas PBL, Aprendizaje basado en problemas PBL características competencias clave, competencias clave son cualidades profesionales, cualidades profesionales como trabajo, Gestión de recursos enlaza con Aprendizaje basado en problemas PBL, Aprendizaje basado en problemas PBL características problemas, Aprendizaje basado en problemas PBL características el alumno, responsable de su aprendizaje, problemas con interpretaciones libres, problemas son poco estructurados, cualidades profesionales como espíritu crítico, trabajo es cooperativo, cualidades profesionales como capacidad de aprender, problemas son generalistas, el alumno es responsable, aprendizaje que resulta por trabajar el conocimiento para resolver un problema donde se hace Síntesis final de lo aprendido, problemas basados en el mundo real, trabajo es autónomo, cualidades profesionales como planificación, Aprendizaje basado en problemas PBL es aprendizaje que resulta por trabajar el conocimiento para resolver un problema