Warning:
JavaScript is turned OFF. None of the links on this page will work until it is reactivated.
If you need help turning JavaScript On, click here.
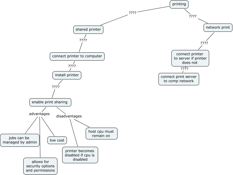
This Concept Map, created with IHMC CmapTools, has information related to: chapter 10, network print ???? connect printer to server if printer does not, enable print sharing advantages allows for security options and permissions, connect printer to computer ???? install printer, enable print sharing disadvantages printer becomes disabled if cpu is disabled, printing ???? network print, printing ???? shared printer, install printer ???? enable print sharing, enable print sharing advantages low cost, shared printer ???? connect printer to computer, enable print sharing advantages jobs can be managed by admin, enable print sharing disadvantages host cpu must remain on, connect printer to server if printer does not ???? connect print server to comp network