Warning:
JavaScript is turned OFF. None of the links on this page will work until it is reactivated.
If you need help turning JavaScript On, click here.
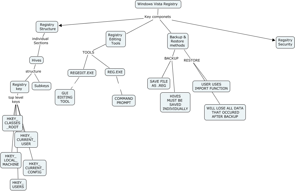
This Concept Map, created with IHMC CmapTools, has information related to: 12-REGISTRY, Hives structure Subkeys, Registry key top level keys HKEY_ LOCAL_ MACHINE, Registry key top level keys HKEY_ USERS, Registry Structure individual Sections Hives, Backup & Restore methods BACKUP HIVES MUST BE SAVED INDIVIDUALLY, Registry key top level keys HKEY_ CURRENT_ USER, Registry Editing Tools TOOLS REG.EXE, Backup & Restore methods RESTORE USER USES IMPORT FUNCTION, Windows Vista Registry Key componets Backup & Restore methods, Registry key top level keys HKEY_ CURRENT_ CONFIG, Backup & Restore methods BACKUP SAVE FILE AS .REG, REG.EXE COMMAND PROMPT, Windows Vista Registry Key componets Registry Editing Tools, Windows Vista Registry Key componets Regsitry Security, Backup & Restore methods RESTORE WILL LOSE ALL DATA THAT OCCURED AFTER BACKUP, Registry Editing Tools TOOLS REGEDIT.EXE, Registry key top level keys HKEY_ CLASSES _ROOT, Hives structure Registry key, Windows Vista Registry Key componets Registry Structure, REGEDIT.EXE GUI EDITING TOOL