Warning:
JavaScript is turned OFF. None of the links on this page will work until it is reactivated.
If you need help turning JavaScript On, click here.
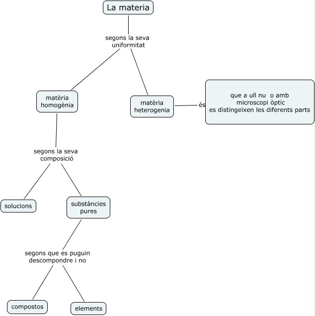
Este Cmap, tiene información relacionada con: la màteria, La materia segons la seva uniformitat matèria homogènia, matèria homogènia segons la seva composició solucions, matèria homogènia segons la seva composició substàncies pures, matèria heterogenia és la que a ull nu o amb microscopi òptic es distingeixen les diferents parts, La materia segons la seva uniformitat matèria heterogenia, substàncies pures segons que es puguin descompondre i no elements, substàncies pures segons que es puguin descompondre i no compostos