IHMC Public Cmaps (2)

        JUMPC 5a A
        PAOLA

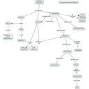
            MAPPA CONCETTUALE APPARATO ESCRETORE.cmap
            MAPPA CONCETTUALE APPARATO OLFATTIVO PAOLA.cmap
            MAPPA CONCETTUALE APPARATO UDITIVO.cmap
            MAPPA CONCETTUALEOCCHIO PAOLA.cmap
            MAPPA CONCETTUALE SISTEMA CIRCOLATORIO PAOLA.cmap
            MAPPA CONCETTUALE SISTEMA LINFATICO PAOLA.cmap
            MAPPA CONCETTUALE SISTEMA NERVOSO PAOLA.cmap
            MAPPA CONCETTUALE SISTEMA RESPIRATORIO PAOLA.cmap
            MAPPA CONCETTUALE SULLA LINGUA PAOLA.cmap
            MAPPA CVONCETTUALE APPARATO DIGERENTE PAOLA.cmap
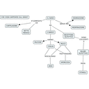
            MAPPA MENTALE SISTEMA CIRCOLATORIO PAOLA.cmap
            PUBERTA'.cmap
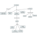
            RIPRODUZIONE.cmap
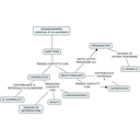
            SCHEMA ORGANIGRAMMA REDAZIONE DI UN QUOTIDIANO PAOLA.cmap
            SUONO.cmap