IHMC Public Cmaps (2)

        JUMPC 5a A
        GIORGIA

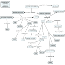
            apparato riproduttivo.cmap
            MAPPA CONCETTUALE.cmap
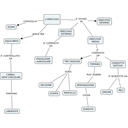
            MAPPA CONCETTUALE APPARATO ESCRETORE.cmap
            MAPPA CONCETTUALE SISTEMA LINFATICO.cmap
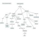
            MAPPA CONCETTUALE SUL SISTEME NERVOSO.cmap
            MAPPA SULL' ORECCHIO.cmap
            MAPPA SULLA LINGUA.cmap
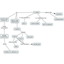
            MAPPA SUL NASO.cmap
            OCCHIO.cmap
            puberta'.cmap
            riproduzione.cmap