Warning:
JavaScript is turned OFF. None of the links on this page will work until it is reactivated.
If you need help turning JavaScript On, click here.
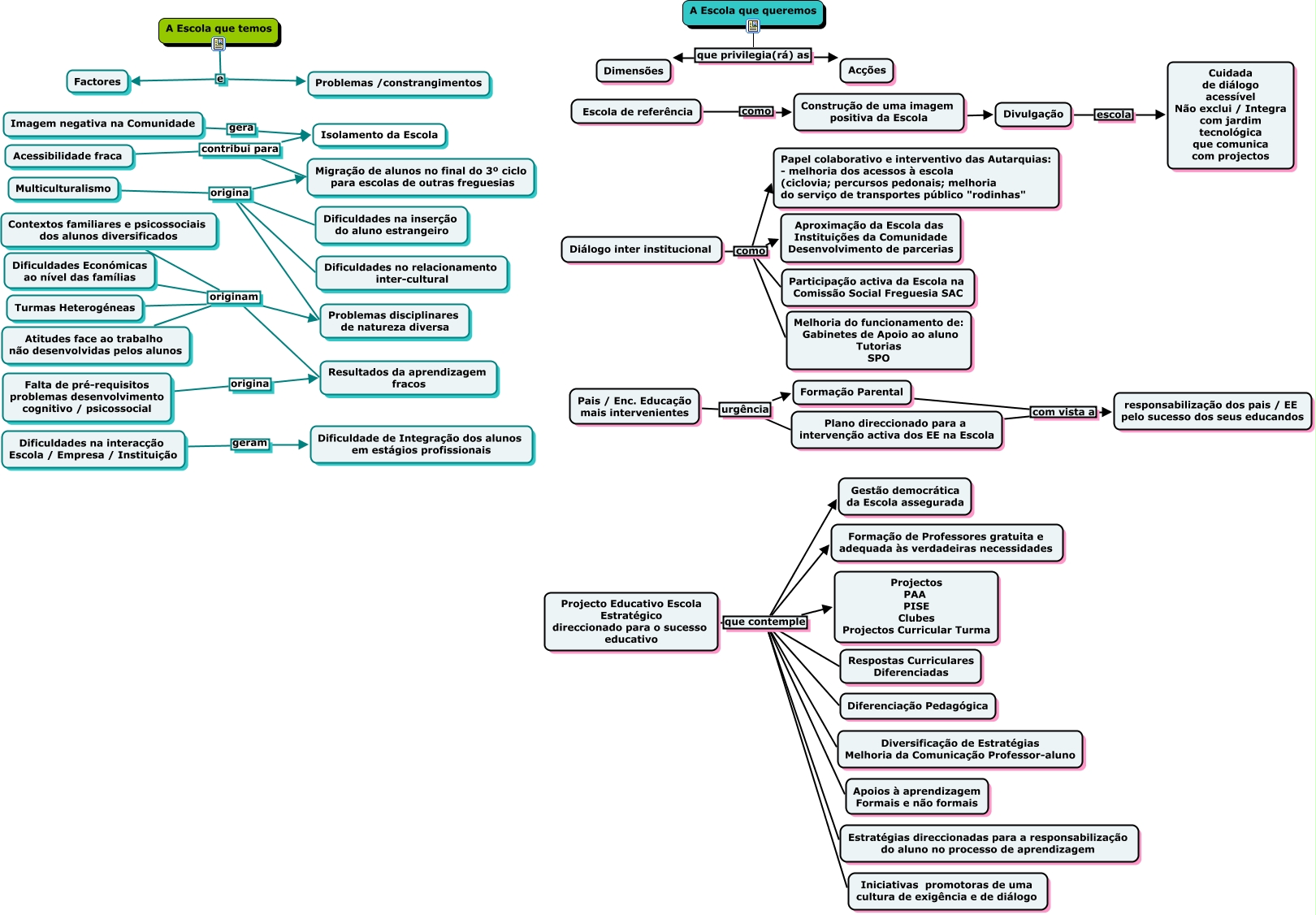
Esse mapa conceitual, produzido no IHMC CmapTools, tem a informação relacionada a: a escola que temos e a escola que queremos, Atitudes face ao trabalho não desenvolvidas pelos alunos originam Problemas disciplinares de natureza diversa, Multiculturalismo origina Problemas disciplinares de natureza diversa, Acessibilidade fraca contribui para Isolamento da Escola, Imagem negativa na Comunidade gera Isolamento da Escola, Construção de uma imagem positiva da Escola ???? Divulgação, Projecto Educativo Escola Estratégico direccionado para o sucesso educativo que contemple Formação de Professores gratuita e adequada às verdadeiras necessidades, Multiculturalismo origina Dificuldades na inserção do aluno estrangeiro, A Escola que queremos que privilegia(rá) as Acções, Pais / Enc. Educação mais intervenientes urgência Formação Parental, Projecto Educativo Escola Estratégico direccionado para o sucesso educativo que contemple Projectos PAA PISE Clubes Projectos Curricular Turma, Projecto Educativo Escola Estratégico direccionado para o sucesso educativo que contemple Respostas Curriculares Diferenciadas, Dificuldades na interacção Escola / Empresa / Instituição geram Dificuldade de Integração dos alunos em estágios profissionais, Turmas Heterogéneas originam Resultados da aprendizagem fracos, Projecto Educativo Escola Estratégico direccionado para o sucesso educativo que contemple Apoios à aprendizagem Formais e não formais, Acessibilidade fraca contribui para Migração de alunos no final do 3º ciclo para escolas de outras freguesias, Diálogo inter institucional como Aproximação da Escola das Instituições da Comunidade Desenvolvimento de parcerias, Dificuldades Económicas ao nível das famílias originam Problemas disciplinares de natureza diversa, Contextos familiares e psicossociais dos alunos diversificados originam Resultados da aprendizagem fracos, Diálogo inter institucional como Participação activa da Escola na Comissão Social Freguesia SAC, Turmas Heterogéneas originam Problemas disciplinares de natureza diversa