Warning:
JavaScript is turned OFF. None of the links on this page will work until it is reactivated.
If you need help turning JavaScript On, click here.
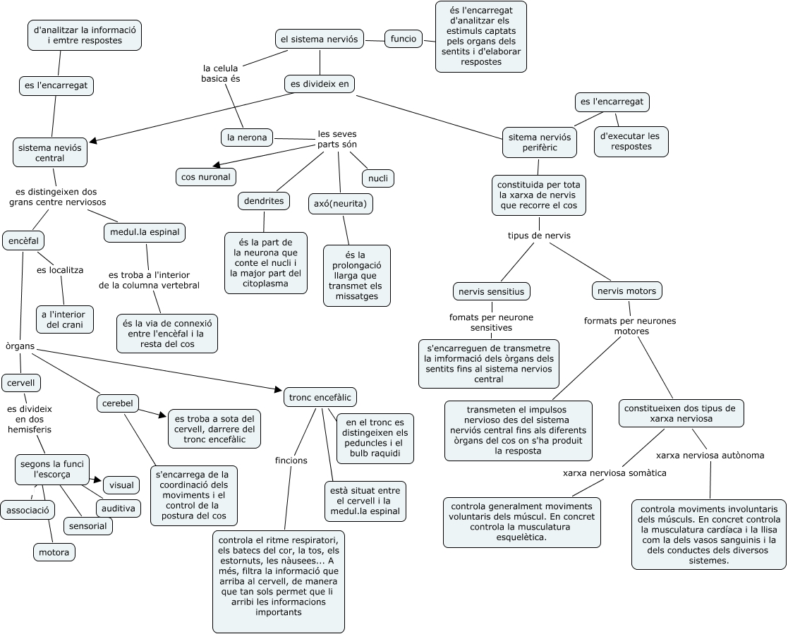
Este mapa conceptual tiene información relacionada a: Sin Título 2, sistema neviós central es distingeixen dos grans centre nerviosos encèfal, es divideix en ???? sitema nerviós perifèric, segons la funci l'escorça associació, la nerona les seves parts són cos nuronal, encèfal òrgans cervell, segons la funci l'escorça ???? motora, dendrites ???? és la part de la neurona que conte el nucli i la major part del citoplasma, segons la funci l'escorça ???? visual, nervis motors formats per neurones motores transmeten el impulsos nervioso des del sistema nerviós central fins als diferents òrgans del cos on s'ha produit la resposta, es l'encarregat d'ex d'executar les respostes, sitema nerviós perifèric ???? es l'encarregat, tronc encefàlic ???? està situat entre el cervell i la medul.la espinal, cerebel ???? es troba a sota del cervell, darrere del tronc encefàlic, sistema neviós central es distingeixen dos grans centre nerviosos medul.la espinal, sistema neviós central ???? es l'encarregat, constitueixen dos tipus de xarxa nerviosa xarxa nerviosa somàtica controla generalment moviments voluntaris dels múscul. En concret controla la musculatura esquelètica., es divideix en sis sistema neviós central, encèfal òrgans cerebel, axó(neurita) ???? és la prolongació llarga que transmet els missatges, la nerona les seves parts són axó(neurita)