Warning:
JavaScript is turned OFF. None of the links on this page will work until it is reactivated.
If you need help turning JavaScript On, click here.
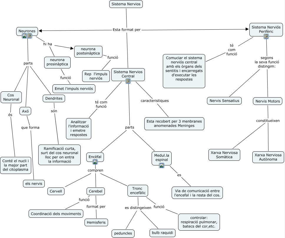
Este Cmap, tiene información relacionada con: el sistema nervios, Cerebel funció Coordinació dels moviments, Cerebel format per Hemisferis, Medul.la espinal es Via de comunicació entre l'encefal i la resta del cos., Encèfal compren Cervell, neurona postsinàptica funció Rep l'impuls nerviós, Sistema Nerviós Perifèric té com funció Comuciar el sistema nerviós central amb els òrgans dels sentitis i encarregats d'executar les respostes, Sistema Nerviós Perifèric segons la seva funció distingim: Nervis Motors, Sistema Nervios Central caracteristiques Esta recobert per 3 menbranes anomenades Meninges, Tronc encefàlic funció controlar: respiració pulmonar, batecs del cor,etc., Nervis Motors constitueixen Xarxa Nerviosa Autònoma, Cos Neuronal és Conté el nucli i la major part del citoplasma, Nervis Motors constitueixen Xarxa Nerviosa Somàtica, Neurones parts Axó, Sistema Nervios Central parts Medul.la espinal, Tronc encefàlic es distingeixen bulb raquidi, Sistema Nervios Esta format per Sistema Nerviós Perifèric, Encèfal compren Tronc encefàlic, Sistema Nervios Central parts Encèfal, Tronc encefàlic es distingeixen peduncles, Encèfal compren Cerebel