Warning:
JavaScript is turned OFF. None of the links on this page will work until it is reactivated.
If you need help turning JavaScript On, click here.
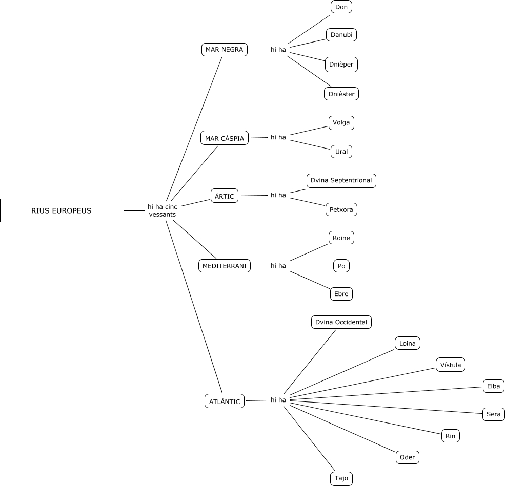
The Concept Map you are trying to access has information related to:
Riu, MEDITERRANI hi ha Po, ATLÀNTIC hi ha Elba, ÀRTIC hi ha Dvina Septentrional, MAR NEGRA hi ha Don, ATLÀNTIC hi ha Loina, RIUS EUROPEUS hi ha cinc vessants MEDITERRANI, ATLÀNTIC hi ha Dvina Occidental, ÀRTIC hi ha Petxora, MEDITERRANI hi ha Ebre, MEDITERRANI hi ha Roine