Warning:
JavaScript is turned OFF. None of the links on this page will work until it is reactivated.
If you need help turning JavaScript On, click here.
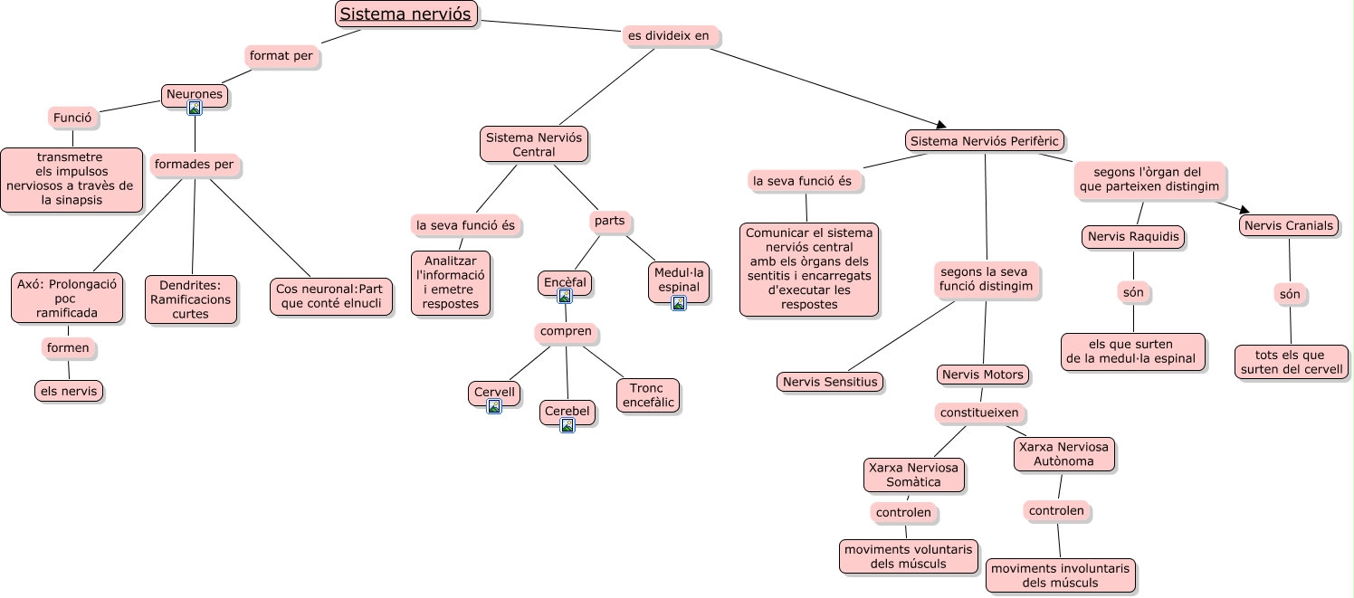
Este Cmap, tiene información relacionada con: El sistema nerviós, Neurones formades per Dendrites: Ramificacions curtes, Neurones formades per Axó: Prolongació poc ramificada, Sistema Nerviós Perifèric segons l'òrgan del que parteixen distingim Nervis Raquidis, Nervis Motors constitueixen Xarxa Nerviosa Somàtica, Sistema Nerviós Perifèric la seva funció és Comunicar el sistema nerviós central amb els òrgans dels sentitis i encarregats d'executar les respostes, Encèfal compren Cerebel, Sistema nerviós es divideix en Sistema Nerviós Perifèric, Sistema Nerviós Perifèric segons la seva funció distingim Nervis Sensitius, Xarxa Nerviosa Autònoma controlen moviments involuntaris dels músculs, Sistema Nerviós Perifèric segons la seva funció distingim Nervis Motors, Encèfal compren Cervell, Nervis Cranials són tots els que surten del cervell, Sistema Nerviós Perifèric segons l'òrgan del que parteixen distingim Nervis Cranials, Sistema Nerviós Central la seva funció és Analitzar l'informació i emetre respostes, Axó: Prolongació poc ramificada formen els nervis, Encèfal compren Tronc encefàlic, Nervis Motors constitueixen Xarxa Nerviosa Autònoma, Sistema nerviós format per Neurones, Xarxa Nerviosa Somàtica controlen moviments voluntaris dels músculs, Sistema Nerviós Central parts Encèfal