Warning:
JavaScript is turned OFF. None of the links on this page will work until it is reactivated.
If you need help turning JavaScript On, click here.
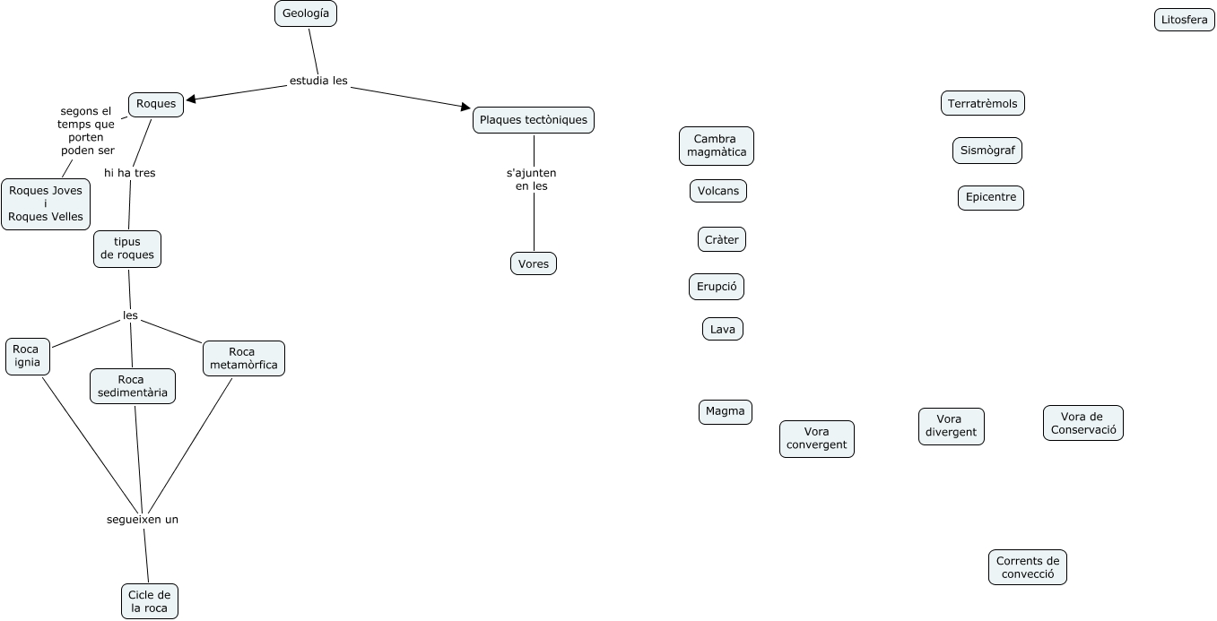
Este Cmap, tiene información relacionada con: Mapa geologia, Plaques tectòniques s'ajunten en les Vores, tipus de roques les Roca ignia, Roca ignia segueixen un Cicle de la roca, Roques hi ha tres tipus de roques, Roca metamòrfica segueixen un Cicle de la roca, Roca sedimentària segueixen un Cicle de la roca, Roques segons el temps que porten poden ser Roques Joves i Roques Velles, Geología estudia les Plaques tectòniques, Geología estudia les Roques, tipus de roques les Roca sedimentària, tipus de roques les Roca metamòrfica