Warning:
JavaScript is turned OFF. None of the links on this page will work until it is reactivated.
If you need help turning JavaScript On, click here.
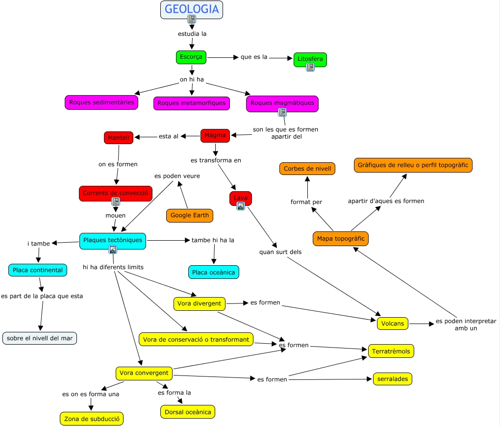
Este Cmap, tiene información relacionada con: geologia, Plaques tectòniques hi ha diferents limits Vora divergent, Escorça on hi ha Roques sedimentàries, Vora convergent es formen serralades, Volcans es poden interpretar amb un Mapa topogràfic, GEOLOGIA estudia la Escorça, Mantell on es formen Corrents de convecció, Placa continental es part de la placa que esta sobre el nivell del mar, Magma es transforma en Lava, Vora convergent es formen Terratrèmols, Vora convergent es formen Terratrèmols, Roques magmàtiques son les que es formen apartir del Magma, Plaques tectòniques hi ha diferents limits Vora convergent, Escorça on hi ha Roques metamorfiques, Vora convergent es on es forma una Zona de subducció, Escorça que es la Litosfera, Escorça on hi ha Roques magmàtiques, Mapa topogràfic apartir d'aques es formen Gràfiques de relleu o perfil topogràfic, Vora de conservació o transformant es formen Terratrèmols, Magma esta al Mantell, Plaques tectòniques tambe hi ha la Placa oceànica