WARNING:
JavaScript is turned OFF. None of the links on this concept map will
work until it is reactivated.
If you need help turning JavaScript On, click here.
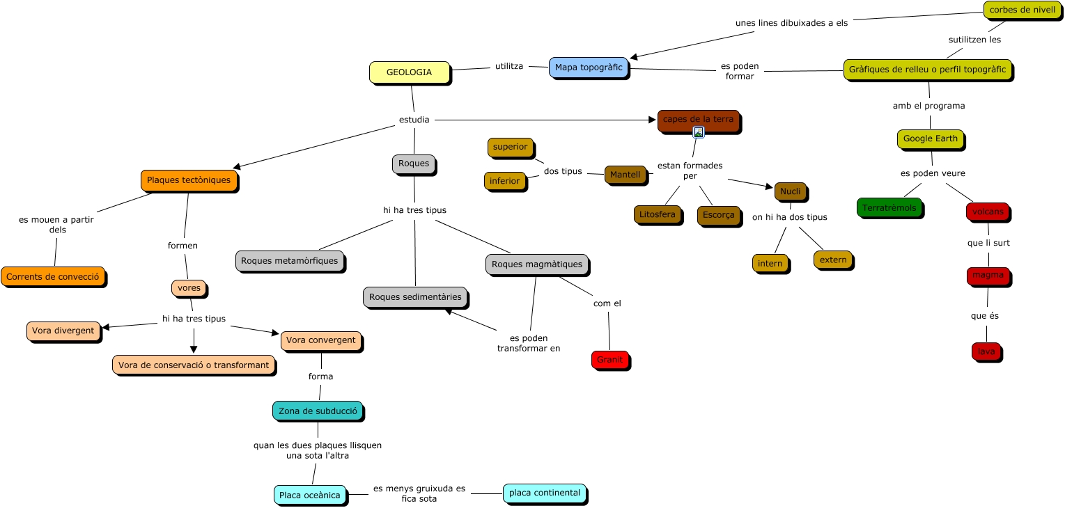
Este Cmap, tiene información relacionada con: Geologia, Mantell dos tipus inferior, Mapa topogràfic es poden formar Gràfiques de relleu o perfil topogràfic, GEOLOGIA utilitza Mapa topogràfic, magma que és lava, GEOLOGIA estudia capes de la terra, Roques magmàtiques es poden transformar en Roques sedimentàries, volcans que li surt magma, Nucli on hi ha dos tipus extern, vores hi ha tres tipus Vora convergent, vores hi ha tres tipus Vora divergent, capes de la terra estan formades per Nucli, Placa oceànica es menys gruixuda es fica sota placa continental, Gràfiques de relleu o perfil topogràfic sutilitzen les corbes de nivell, capes de la terra estan formades per Litosfera, Mantell dos tipus superior, Plaques tectòniques es mouen a partir dels Corrents de convecció, Roques magmàtiques com el Granit, GEOLOGIA estudia Plaques tectòniques, capes de la terra estan formades per Mantell, Gràfiques de relleu o perfil topogràfic amb el programa Google Earth