Warning:
JavaScript is turned OFF. None of the links on this page will work until it is reactivated.
If you need help turning JavaScript On, click here.
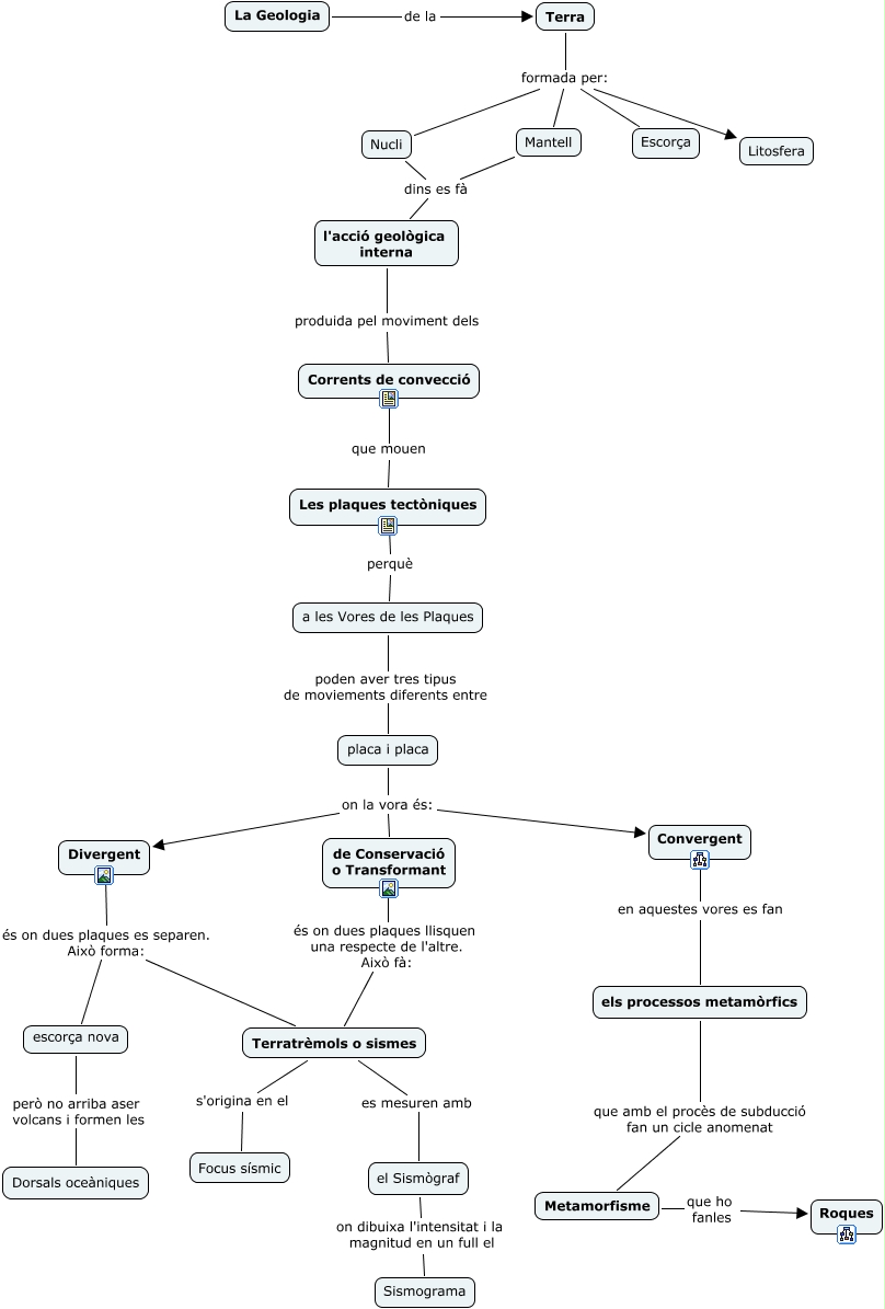
Este Cmap, tiene información relacionada con: mapa de geologia, Terra formada per: Escorça, Nucli dins es fà l'acció geològica interna, el Sismògraf on dibuixa l'intensitat i la magnitud en un full el Sismograma, a les Vores de les Plaques poden aver tres tipus de moviements diferents entre placa i placa, placa i placa on la vora és: Divergent, La Geologia de la Terra, Divergent és on dues plaques es separen. Això forma: escorça nova, Les plaques tectòniques perquè a les Vores de les Plaques, Corrents de convecció que mouen Les plaques tectòniques, de Conservació o Transformant és on dues plaques llisquen una respecte de l'altre. Això fà: Terratrèmols o sismes, Terra formada per: Litosfera, placa i placa on la vora és: de Conservació o Transformant, Terra formada per: Mantell, els processos metamòrfics que amb el procès de subducció fan un cicle anomenat Metamorfisme, l'acció geològica interna produida pel moviment dels Corrents de convecció, Terratrèmols o sismes s'origina en el Focus sísmic, escorça nova però no arriba aser volcans i formen les Dorsals oceàniques, Divergent és on dues plaques es separen. Això forma: Terratrèmols o sismes, Mantell dins es fà l'acció geològica interna, placa i placa on la vora és: Convergent