Warning:
JavaScript is turned OFF. None of the links on this page will work until it is reactivated.
If you need help turning JavaScript On, click here.
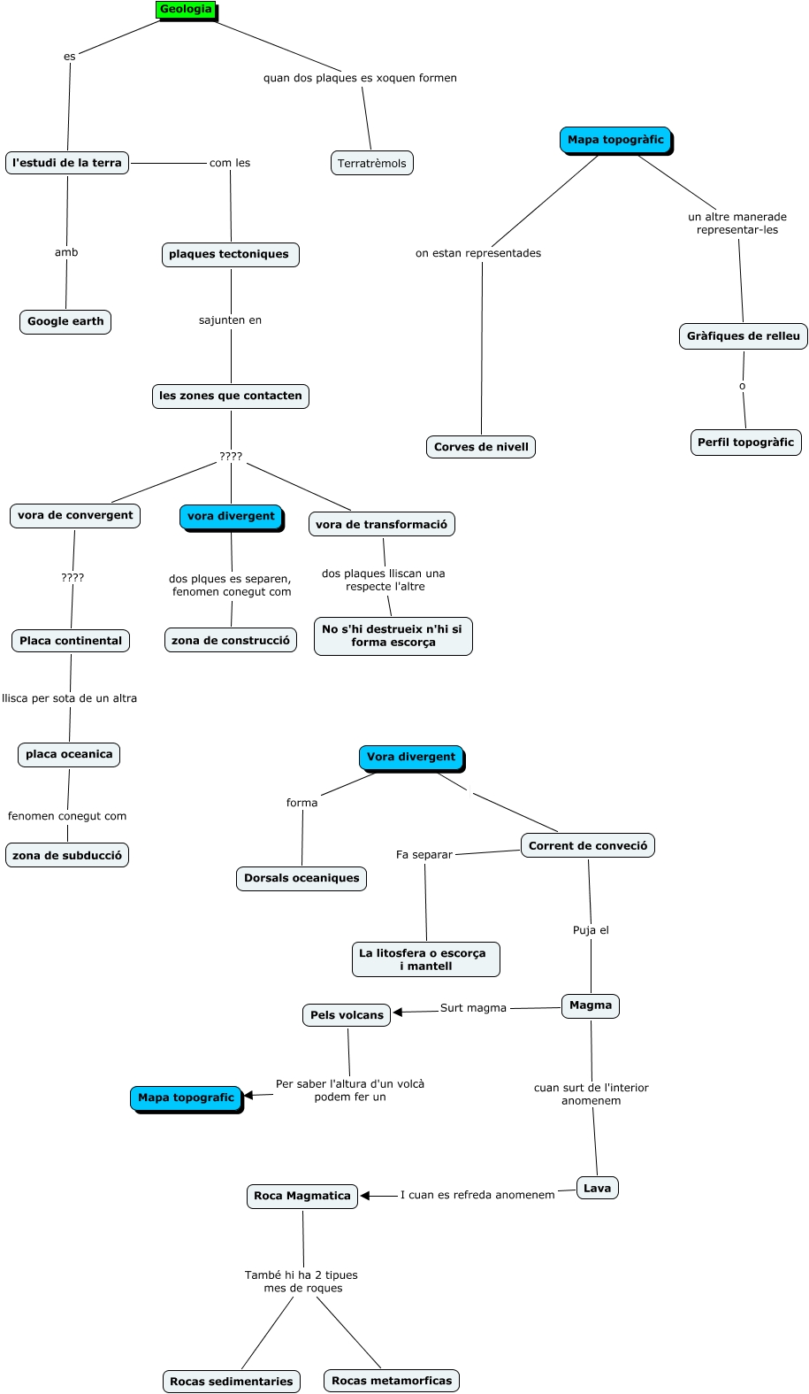
Este Cmap, tiene información relacionada con: Geologia ( xavi Maina ), Geologia es l'estudi de la terra, Vora divergent Corrent de conveció, Vora divergent forma Dorsals oceaniques, placa oceanica fenomen conegut com zona de subducció, les zones que contacten ???? vora divergent, Magma cuan surt de l'interior anomenem Lava, Pels volcans Per saber l'altura d'un volcà podem fer un Mapa topografic, les zones que contacten ???? vora de convergent, vora divergent dos plques es separen, fenomen conegut com zona de construcció, Placa continental llisca per sota de un altra placa oceanica, vora de convergent ???? Placa continental, Mapa topogràfic on estan representades Corves de nivell, Mapa topogràfic un altre manerade representar-les Gràfiques de relleu, l'estudi de la terra amb Google earth, Lava I cuan es refreda anomenem Roca Magmatica, Roca Magmatica També hi ha 2 tipues mes de roques Rocas sedimentaries, plaques tectoniques sajunten en les zones que contacten, les zones que contacten ???? vora de transformació, vora de transformació dos plaques lliscan una respecte l'altre No s'hi destrueix n'hi si forma escorça, Gràfiques de relleu o Perfil topogràfic