Warning:
JavaScript is turned OFF. None of the links on this page will work until it is reactivated.
If you need help turning JavaScript On, click here.
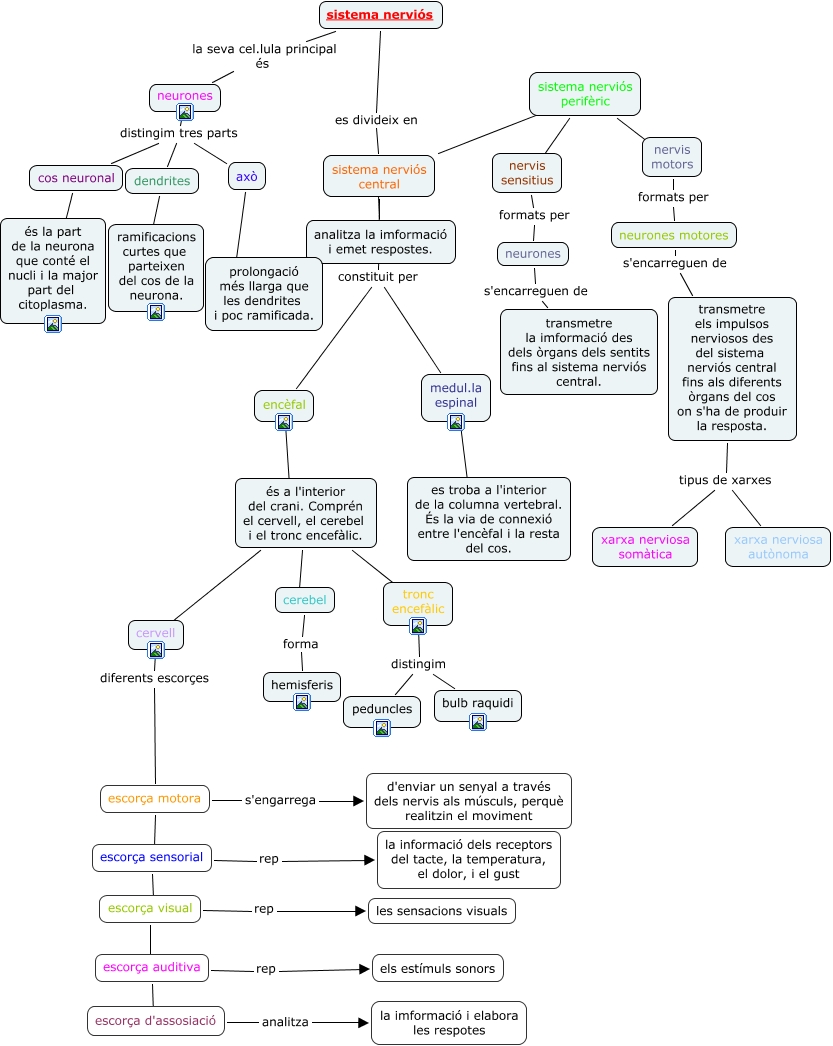
Este Cmap, tiene información relacionada con: sistema nerviós (esther picazo), sistema nerviós central ???? analitza la imformació i emet respostes., és a l'interior del crani. Comprén el cervell, el cerebel i el tronc encefàlic. ???? tronc encefàlic, neurones distingim tres parts axò, sistema nerviós perifèric ???? nervis sensitius, transmetre els impulsos nerviosos des del sistema nerviós central fins als diferents òrgans del cos on s'ha de produir la resposta. tipus de xarxes xarxa nerviosa somàtica, escorça sensorial ???? escorça visual, sistema nerviós perifèric ???? nervis motors, tronc encefàlic distingim bulb raquidi, escorça d'assosiació analitza la imformació i elabora les respotes, nervis sensitius formats per neurones, neurones distingim tres parts cos neuronal, medul.la espinal ???? es troba a l'interior de la columna vertebral. És la via de connexió entre l'encèfal i la resta del cos., és a l'interior del crani. Comprén el cervell, el cerebel i el tronc encefàlic. ???? cerebel, neurones s'encarreguen de transmetre la imformació des dels òrgans dels sentits fins al sistema nerviós central., transmetre els impulsos nerviosos des del sistema nerviós central fins als diferents òrgans del cos on s'ha de produir la resposta. tipus de xarxes xarxa nerviosa autònoma, escorça visual ???? escorça auditiva, és a l'interior del crani. Comprén el cervell, el cerebel i el tronc encefàlic. ???? cervell, escorça motora s'engarrega d'enviar un senyal a través dels nervis als músculs, perquè realitzin el moviment, dendrites ???? ramificacions curtes que parteixen del cos de la neurona., sistema nerviós es divideix en sistema nerviós central