Warning:
JavaScript is turned OFF. None of the links on this page will work until it is reactivated.
If you need help turning JavaScript On, click here.
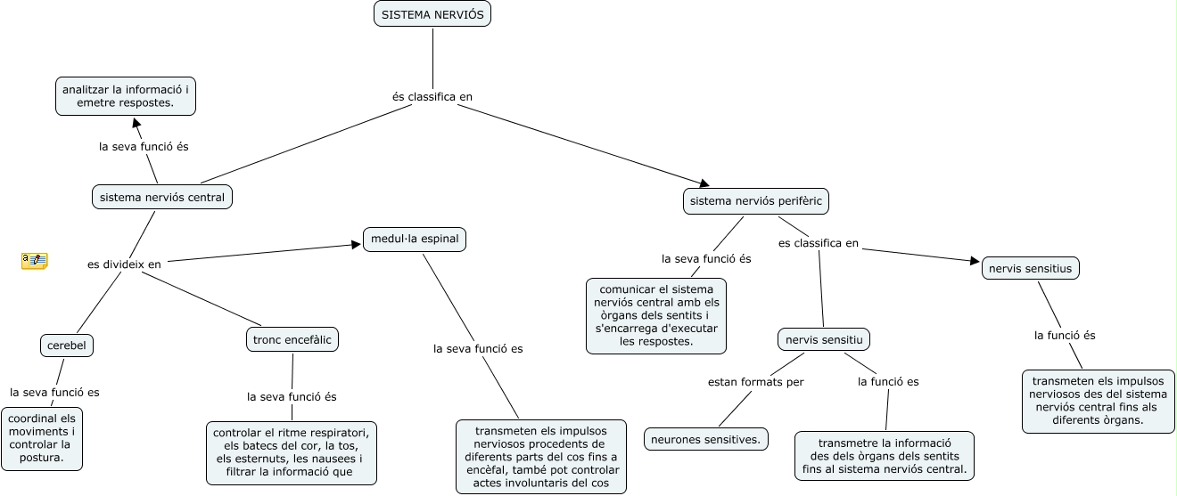
Este Cmap, tiene información relacionada con: sistema nervíos, cerebel la seva funció es coordinal els moviments i controlar la postura., tronc encefàlic la seva funció és controlar el ritme respiratori, els batecs del cor, la tos, els esternuts, les nausees i filtrar la informació que, SISTEMA NERVIÓS és classifica en sistema nerviós perifèric, sistema nerviós perifèric la seva funció és comunicar el sistema nerviós central amb els òrgans dels sentits i s'encarrega d'executar les respostes., nervis sensitiu la funció es transmetre la informació des dels òrgans dels sentits fins al sistema nerviós central., sistema nerviós perifèric es classifica en nervis sensitius, sistema nerviós central la seva funció és analitzar la informació i emetre respostes., medul·la espinal la seva funció es transmeten els impulsos nerviosos procedents de diferents parts del cos fins a encèfal, també pot controlar actes involuntaris del cos, SISTEMA NERVIÓS és classifica en sistema nerviós central, sistema nerviós perifèric es classifica en nervis sensitiu, nervis sensitius la funció és transmeten els impulsos nerviosos des del sistema nerviós central fins als diferents òrgans., nervis sensitiu estan formats per neurones sensitives., sistema nerviós central es divideix en tronc encefàlic, sistema nerviós central es divideix en cerebel, sistema nerviós central es divideix en medul·la espinal