Warning:
JavaScript is turned OFF. None of the links on this page will work until it is reactivated.
If you need help turning JavaScript On, click here.
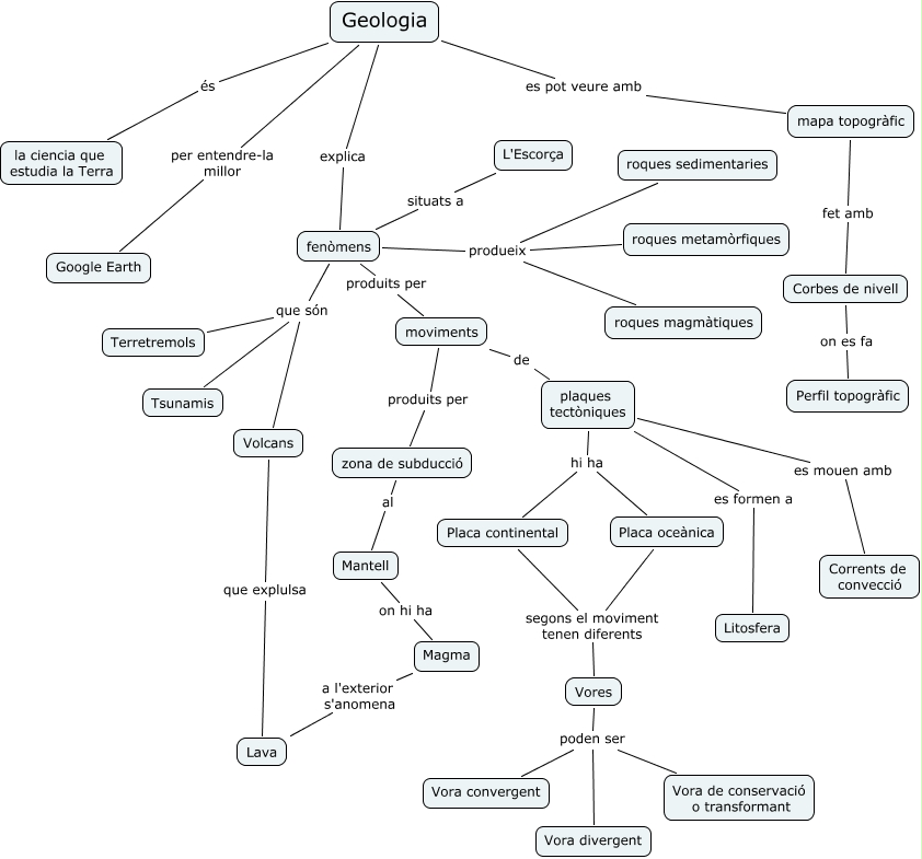
Este Cmap, tiene información relacionada con: Geologia, plaques tectòniques hi ha Placa oceànica, Geologia és la ciencia que estudia la Terra, Placa oceànica segons el moviment tenen diferents Vores, Volcans que explulsa Lava, Corbes de nivell on es fa Perfil topogràfic, Geologia explica fenòmens, zona de subducció al Mantell, Placa continental segons el moviment tenen diferents Vores, Vores poden ser Vora de conservació o transformant, plaques tectòniques hi ha Placa continental, moviments produits per zona de subducció, moviments de plaques tectòniques, Geologia per entendre-la millor Google Earth, plaques tectòniques es formen a Litosfera, Vores poden ser Vora divergent, plaques tectòniques es mouen amb Corrents de convecció, Geologia es pot veure amb mapa topogràfic, fenòmens produeix roques metamòrfiques, Magma a l'exterior s'anomena Lava, mapa topogràfic fet amb Corbes de nivell