Warning:
JavaScript is turned OFF. None of the links on this page will work until it is reactivated.
If you need help turning JavaScript On, click here.
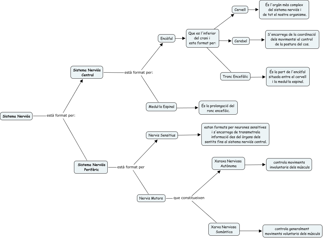
Este Cmap, tiene información relacionada con: sistema nervios Cristian Urbano Jurado, Nervis Motors que constitueixen Xarxa Nerviosa Somàntica, Que es l'inferior del crani i esta format per: ???? Cerebel, Tronc Encefàlic ???? És la part de l'encèfal situada entre el cervell i la medul·la espinal., Nervis Sensitius ???? estan formats per neurones sensitives i s'encarrega de transmetrela informació des del òrgans dels sentits fins al sistema nerviós central., Que es l'inferior del crani i esta format per: ???? Tronc Encefàlic, Sistema Nerviós Perifèric està format per Nervis Sensitius, Sistema Nerviós Central està format per: Encèfal, Medul·la Espinal ???? És la prolongació del ronc encefàic., Que es l'inferior del crani i esta format per: ???? Cervell, Sistema Nerviós Perifèric està format per Nervis Motors, Cervell ???? És l'orgàn més complex del sistema nerviós i de tot el nostre organisme., Sistema Nerviós Central està format per: Medul·la Espinal, Xarxa Nerviosa Somàntica ???? controla generalment moviments voluntaris dels músculs, Sistema Nerviós està format per: Sistema Nerviós Central, Cerebel ???? S'encarrega de la coordinació dels movimentsi el control de la postura del cos., Xaraxa Nerviosa Autònoma ???? controla moviments involuntaris dels músculs, Sistema Nerviós està format per: Sistema Nerviós Perifèric, Nervis Motors que constitueixen Xaraxa Nerviosa Autònoma, Encèfal ???? Que es l'inferior del crani i esta format per: