WARNING:
JavaScript is turned OFF. None of the links on this concept map will
work until it is reactivated.
If you need help turning JavaScript On, click here.
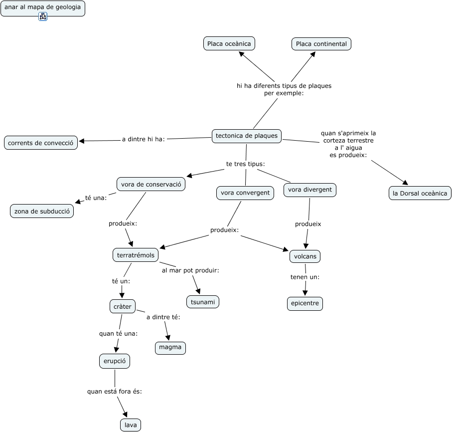
Este Cmap, tiene información relacionada con: tectonica, tectonica de plaques te tres tipus: vora divergent, erupció quan está fora és: lava, tectonica de plaques te tres tipus: vora convergent, tectonica de plaques a dintre hi ha: corrents de convecció, vora de conservació produeix: terratrémols, tectonica de plaques quan s'aprimeix la corteza terrestre a l' aigua es produeix: la Dorsal oceànica, vora divergent produeix volcans, tectonica de plaques hi ha diferents tipus de plaques per exemple: Placa continental, terratrémols té un: cràter, vora convergent produeix: volcans, cràter quan té una: erupció, tectonica de plaques hi ha diferents tipus de plaques per exemple: Placa oceànica, terratrémols al mar pot produir: tsunami, vora convergent produeix: terratrémols, vora de conservació té una: zona de subducció, tectonica de plaques te tres tipus: vora de conservació, cràter a dintre té: magma, volcans tenen un: epicentre