Warning:
JavaScript is turned OFF. None of the links on this page will work until it is reactivated.
If you need help turning JavaScript On, click here.
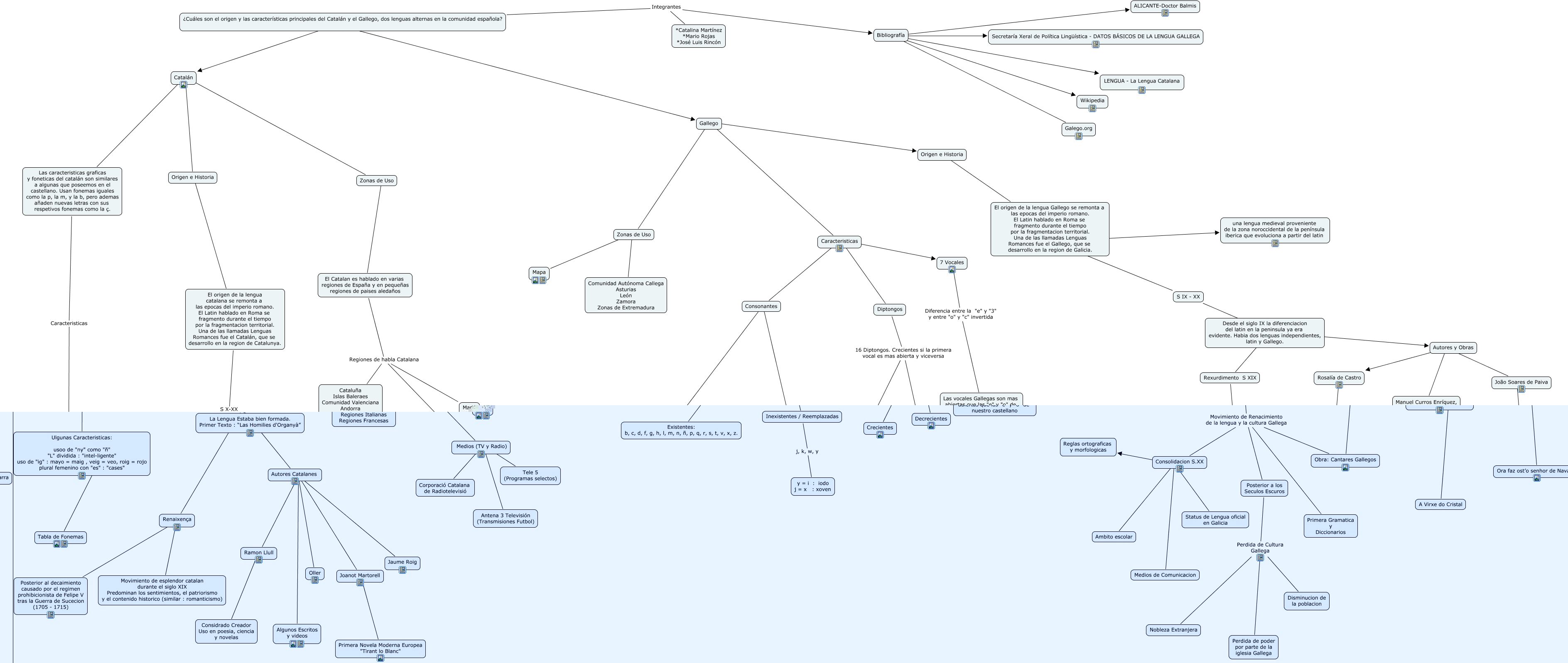
Este Cmap, tiene información relacionada con: Origen de Letras y Números, Medios (TV y Radio) ???? Corporació Catalana de Radiotelevisió, Consonantes ???? Existentes: b, c, d, f, g, h, l, m, n, ñ, p, q, r, s, t, v, x, z., S IX - XX ???? Desde el siglo IX la diferenciacion del latin en la peninsula ya era evidente. Habia dos lenguas independientes, latin y Gallego., Ulgunas Caracteristicas: usoo de "ny" como "ñ" "L" dividida : "intel-ligente" uso de "ig" : mayo = maig , veig = veo, roig = rojo plural femenino con "es" : "cases" ???? Tabla de Fonemas, ¿Cuáles son el origen y las características principales del Catalán y el Gallego, dos lenguas alternas en la comunidad española? ???? Gallego, Autores Catalanes ???? Joanot Martorell, Posterior a los Seculos Escuros Perdida de Cultura Gallega Nobleza Extranjera, Zonas de Uso ???? Comunidad Autónoma Callega Asturias León Zamora Zonas de Extremadura, Bibliografía ???? Secretaría Xeral de Política Lingüística - DATOS BÁSICOS DE LA LENGUA GALLEGA, El origen de la lengua Gallego se remonta a las epocas del imperio romano. El Latin hablado en Roma se fragmento durante el tiempo por la fragmentacion territorial. Una de las llamadas Lenguas Romances fue el Gallego, que se desarrollo en la region de Galicia. ???? S IX - XX, Diptongos 16 Diptongos. Crecientes si la primera vocal es mas abierta y viceversa Crecientes, Catalán ???? Zonas de Uso, El origen de la lengua catalana se remonta a las epocas del imperio romano. El Latin hablado en Roma se fragmento durante el tiempo por la fragmentacion territorial. Una de las llamadas Lenguas Romances fue el Catalán, que se desarrollo en la region de Catalunya. S X-XX Renaixença, Zonas de Uso ???? Mapa, Rexurdimento S XIX Movimiento de Renacimiento de la lengua y la cultura Gallega Posterior a los Seculos Escuros, El origen de la lengua Gallego se remonta a las epocas del imperio romano. El Latin hablado en Roma se fragmento durante el tiempo por la fragmentacion territorial. Una de las llamadas Lenguas Romances fue el Gallego, que se desarrollo en la region de Galicia. ???? una lengua medieval proveniente de la zona noroccidental de la península iberica que evoluciona a partir del latin, Bibliografía ???? Galego.org, Medios (TV y Radio) ???? Antena 3 Televisión (Transmisiones Futbol), Renaixença ???? Posterior al decaimiento causado por el regimen prohibicionista de Felipe V tras la Guerra de Sucecion (1705 - 1715), Rexurdimento S XIX Movimiento de Renacimiento de la lengua y la cultura Gallega Obra: Cantares Gallegos