Warning:
JavaScript is turned OFF. None of the links on this page will work until it is reactivated.
If you need help turning JavaScript On, click here.
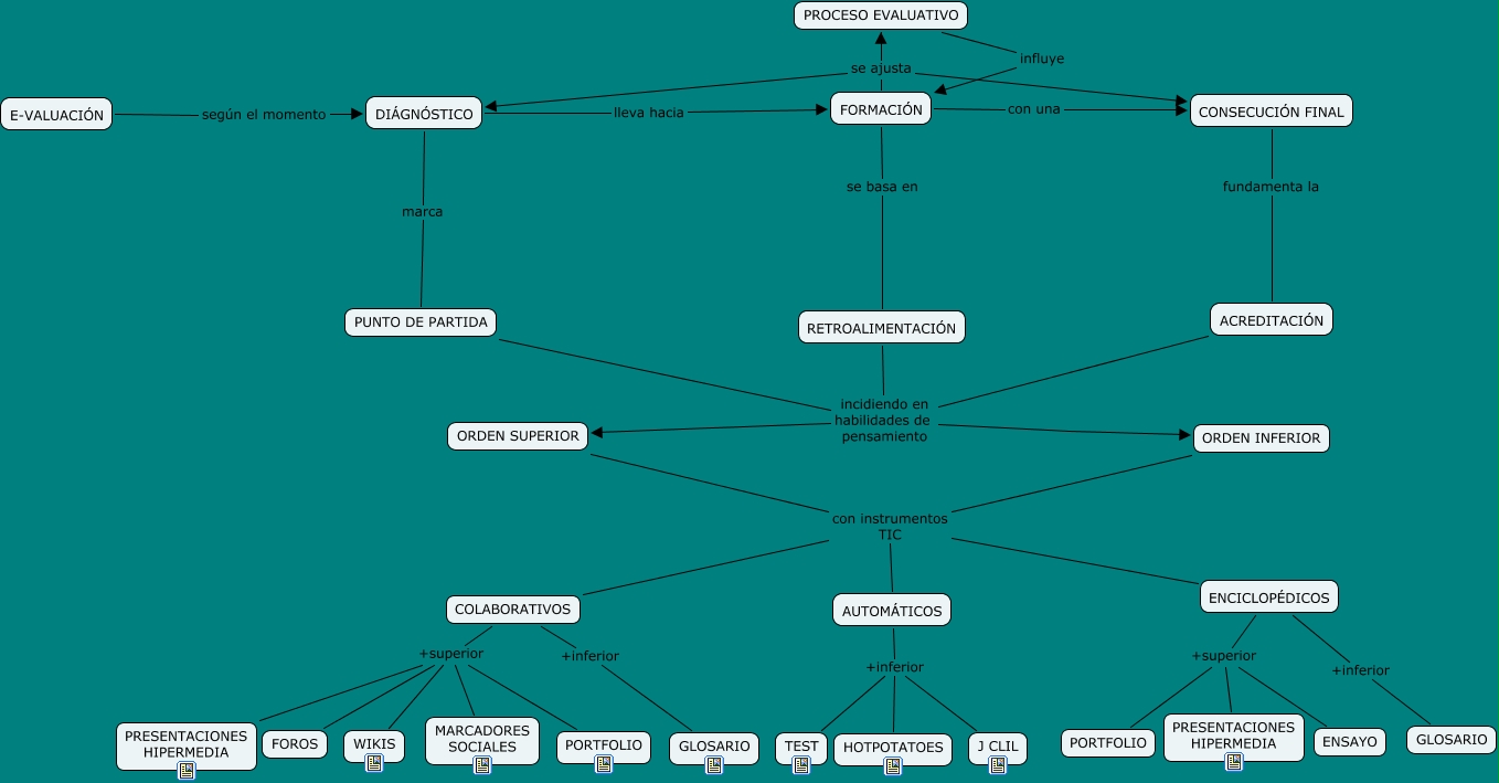
Este Cmap, tiene información relacionada con: eevaluacion, ENCICLOPÉDICOS +superior PORTFOLIO, AUTOMÁTICOS +inferior J CLIL, FORMACIÓN se ajusta DIÁGNÓSTICO, COLABORATIVOS con instrumentos TIC AUTOMÁTICOS, FORMACIÓN se basa en RETROALIMENTACIÓN, AUTOMÁTICOS +inferior TEST, PROCESO EVALUATIVO influye FORMACIÓN, ENCICLOPÉDICOS con instrumentos TIC AUTOMÁTICOS, FORMACIÓN se ajusta CONSECUCIÓN FINAL, DIÁGNÓSTICO marca PUNTO DE PARTIDA, AUTOMÁTICOS +inferior HOTPOTATOES, ORDEN SUPERIOR con instrumentos TIC AUTOMÁTICOS, ACREDITACIÓN incidiendo en habilidades de pensamiento ORDEN INFERIOR, COLABORATIVOS +superior FOROS, FORMACIÓN se ajusta PROCESO EVALUATIVO, FORMACIÓN con una CONSECUCIÓN FINAL, ENCICLOPÉDICOS +superior PRESENTACIONES HIPERMEDIA, E-VALUACIÓN según el momento DIÁGNÓSTICO, COLABORATIVOS +inferior GLOSARIO, ORDEN INFERIOR con instrumentos TIC AUTOMÁTICOS