Warning:
JavaScript is turned OFF. None of the links on this page will work until it is reactivated.
If you need help turning JavaScript On, click here.
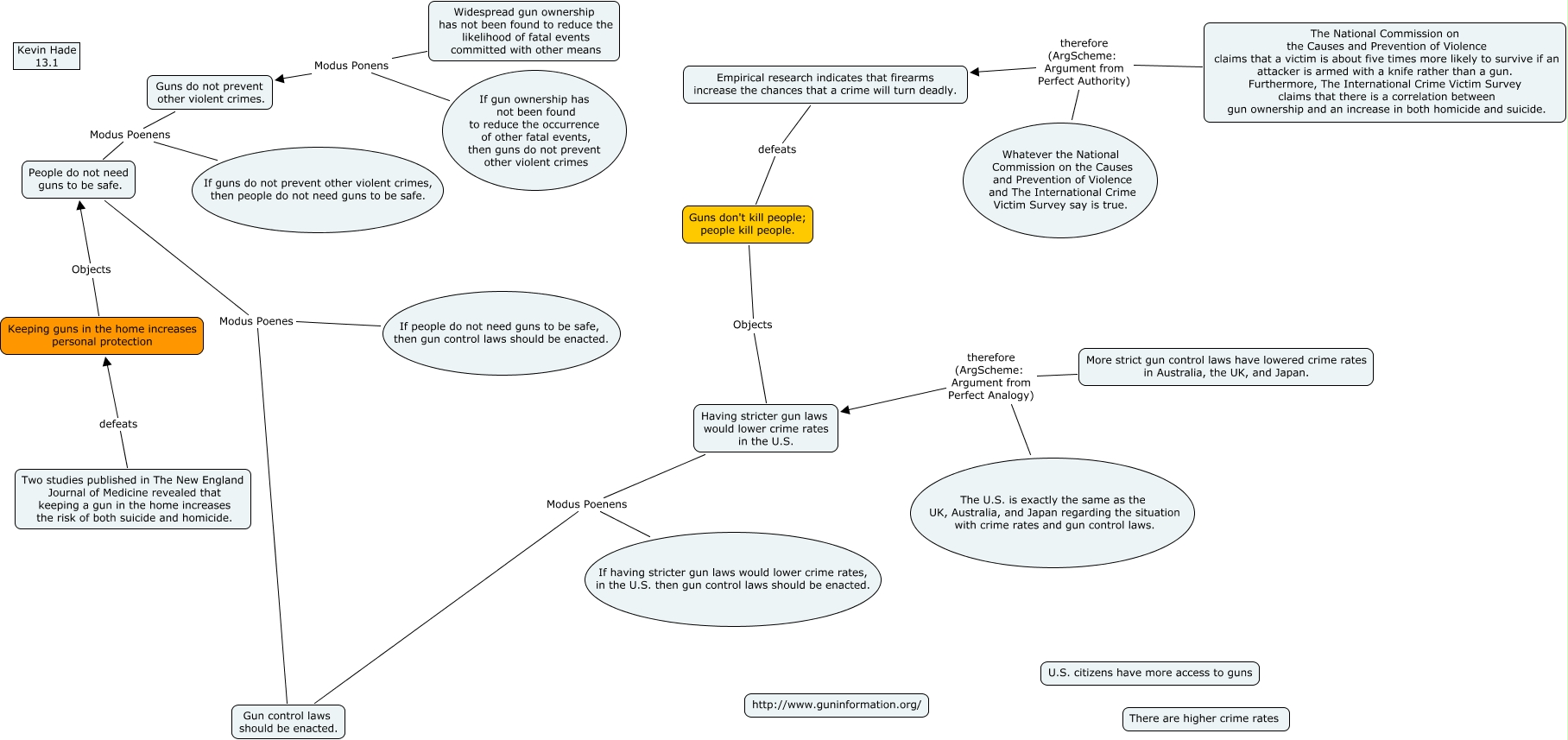
This Concept Map, created with IHMC CmapTools, has information related to: 13.1 - Kevin Hade, If people do not need guns to be safe, then gun control laws should be enacted. Modus Poenes Gun control laws should be enacted., Keeping guns in the home increases personal protection Objects People do not need guns to be safe., If having stricter gun laws would lower crime rates, in the U.S. then gun control laws should be enacted. Modus Poenens Gun control laws should be enacted., If guns do not prevent other violent crimes, then people do not need guns to be safe. Modus Poenens People do not need guns to be safe., Guns do not prevent other violent crimes. Modus Poenens People do not need guns to be safe., Whatever the National Commission on the Causes and Prevention of Violence and The International Crime Victim Survey say is true. therefore (ArgScheme: Argument from Perfect Authority) Empirical research indicates that firearms increase the chances that a crime will turn deadly., If gun ownership has not been found to reduce the occurrence of other fatal events, then guns do not prevent other violent crimes Modus Ponens Guns do not prevent other violent crimes., Widespread gun ownership has not been found to reduce the likelihood of fatal events committed with other means Modus Ponens Guns do not prevent other violent crimes., The U.S. is exactly the same as the UK, Australia, and Japan regarding the situation with crime rates and gun control laws. therefore (ArgScheme: Argument from Perfect Analogy) Having stricter gun laws would lower crime rates in the U.S., More strict gun control laws have lowered crime rates in Australia, the UK, and Japan. therefore (ArgScheme: Argument from Perfect Analogy) Having stricter gun laws would lower crime rates in the U.S., Having stricter gun laws would lower crime rates in the U.S. Modus Poenens Gun control laws should be enacted., Two studies published in The New England Journal of Medicine revealed that keeping a gun in the home increases the risk of both suicide and homicide. defeats Keeping guns in the home increases personal protection, The National Commission on the Causes and Prevention of Violence claims that a victim is about five times more likely to survive if an attacker is armed with a knife rather than a gun. Furthermore, The International Crime Victim Survey claims that there is a correlation between gun ownership and an increase in both homicide and suicide. therefore (ArgScheme: Argument from Perfect Authority) Empirical research indicates that firearms increase the chances that a crime will turn deadly., Guns don't kill people; people kill people. Objects Having stricter gun laws would lower crime rates in the U.S., People do not need guns to be safe. Modus Poenes Gun control laws should be enacted., Empirical research indicates that firearms increase the chances that a crime will turn deadly. defeats Guns don't kill people; people kill people.