Warning:
JavaScript is turned OFF. None of the links on this page will work until it is reactivated.
If you need help turning JavaScript On, click here.
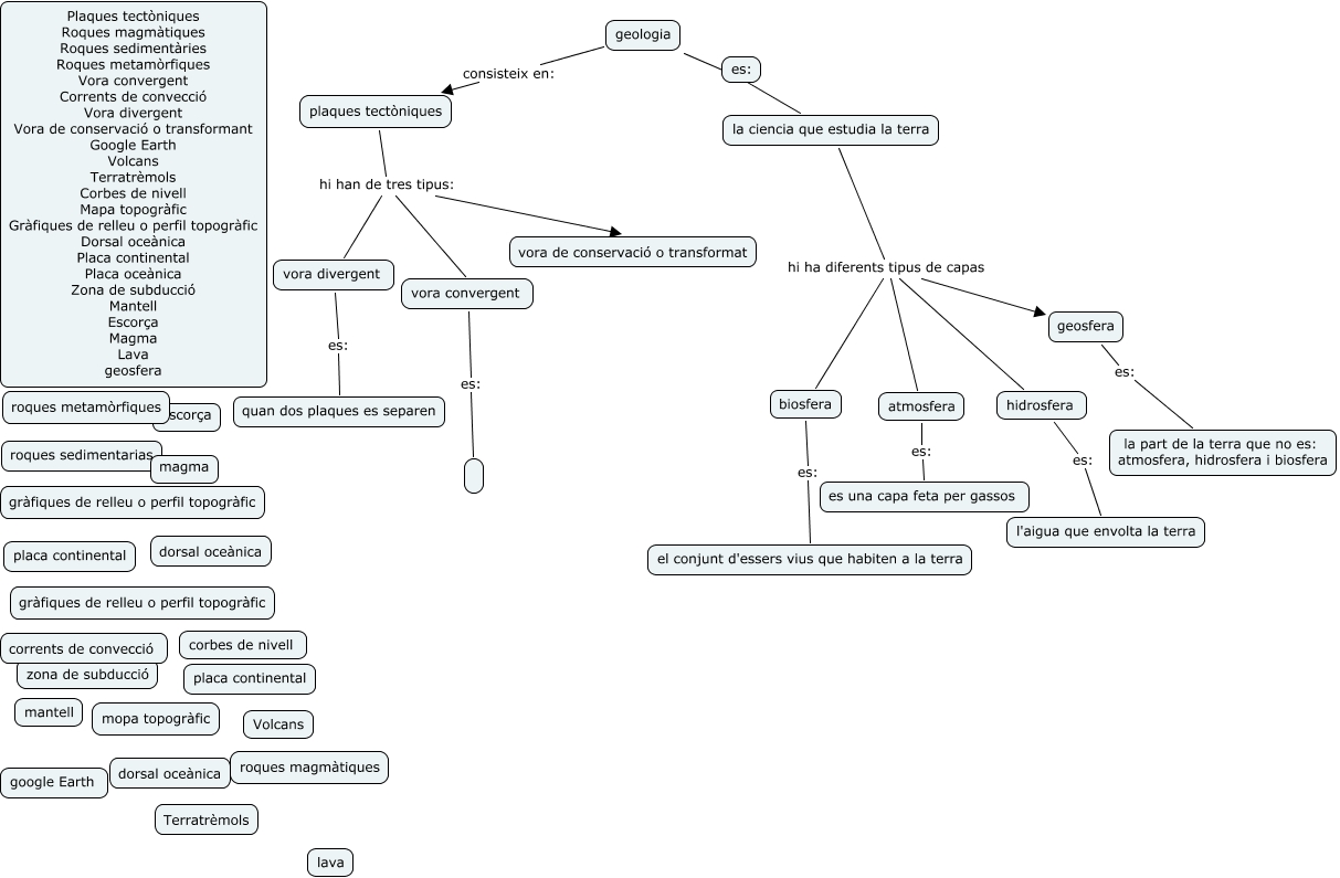
Este mapa conceptual tiene información relacionada a: Sin Título, la ciencia que estudia la terra hi ha diferents tipus de capas biosfera, geologia consisteix en: plaques tectòniques, vora convergent es:, atmosfera es: es una capa feta per gassos, la ciencia que estudia la terra hi ha diferents tipus de capas atmosfera, la ciencia que estudia la terra hi ha diferents tipus de capas geosfera, plaques tectòniques hi han de tres tipus: vora divergent, geologia es la ciencia que estudia la terra, geosfera es: la part de la terra que no es: atmosfera, hidrosfera i biosfera, plaques tectòniques hi han de tres tipus: vora convergent, vora divergent es: quan dos plaques es separen, biosfera es: el conjunt d'essers vius que habiten a la terra, la ciencia que estudia la terra hi ha diferents tipus de capas hidrosfera, hidrosfera es: l'aigua que envolta la terra, plaques tectòniques hi han de tres tipus: vora de conservació o transformat